摘 要:人工智能时代,智能技术在学校教育、教学中发挥变革性作用,全国民族地区智能教育活动正在不断试点、推广中。然而,作为学校智能教育的主要实践者,教师是否愿意让人工智能参与教学、影响教师人工智能应用的因素有哪些?这些问题亟待回应。为此,本研究基于扎根理论,以人工智能助教为切入点,运用半结构化访谈法对民族地区Q学校的10位教师进行访谈,旨在探讨民族地区教师对人工智能助教的应用、意愿及影响因素。研究发现:多数教师表示愿意使用人工智能助教,影响其应用意愿的因素有三类:(1)教师自身因素,如技术认知、技术期望、自我效能感、年龄、民族;(2)技术因素,如技术特性、相对优势、任务适配;(3)外部环境因素,如促成条件、社群影响。据此,从学校、教师自身、人工智能助教设计方面,提出提高民族地区教师智能教育应用与推广的针对性建议。
关键词:民族地区;人工智能助教;教师意愿;扎根理论
引 言
随着“双减”工作的持续推进,教育工作面临的挑战也越来越明显,既要减轻师生负担,还要提升教育教学质量;既要减少考试频率,还要精准评估教学效果;既要加强学校主体作用,还要缓解教师压力,技术的引进有效地扭转了这一局面。当前,人类社会已进入以智能化为核心特征的工业4.0时代,人工智能研究持续创新,30多项核心技术实现从“0”到“1”的关键突破。截至目前,全国范围内已有安徽、山东、湖北、云南、青海等20多个省在学校教育中统筹推进智慧校园人工智能新型教学与终端应用,且在双减落地、因材施教方面卓有成效。在“一带一路”与教育信息化的双重倡议下,人工智能技术尤其是人工智能助教在民族地区的普及与应用成为我国教育现代化的重要支点。
2020年11月,教育部民族教育发展中心16家人工智能企业单位,开展“智能教育赋能民族地区教育发展扶贫计划”,在内蒙古自治区、广西壮族自治区、宁夏回族自治区、西藏自治区、新疆维吾尔自治区、青海省、贵州省、云南省等22个省、自治区开展智能教育试验区,累计121所学校参与智能教育试验校建设[1]。截止2022年3月,教育部民族教育发展中心已在多地组织开展民族地区智能教育试验区、试验校教研活动7次,以期赋能民族地区教育发展。教师作为民族地区智能教育的主要实践者和直接行动者,其对智能教育参与课堂教学的意愿与具体行为决定着人工智能教育在民族地区的应用、推广与普及[2]。因此,立足民族地区教师教学视角,从教师有关智能教育应用的真实感受出发,研究教师是否愿意使用人工智能教育,愿意/不愿意使用的具体原因对民族地区开展智能教育尤为重要。本文以人工智能助教为切入点,聚焦于民族地区教师人工智能助教应用,旨在厘清民族地区教师人工智能助教应用意愿及其影响因素,以期为民族地区教师人工智能助教应用与人工智能效用提升提供经验借鉴,帮助民族地区乘教育信息化之东风引领教育现代战略目标[3],实现教育信息化与现代化。
一、研究综述
回溯历史,技术介入教育系统,以间接方式渗透于学校教育活动之中从来都是一个自然而然的过程[4]。现代教育技术打破了传统课堂教学的固有模式,使教师从相对僵化、固定的传统教材中走出来,为学生提供图、文、声像等多种动静结合的学习材料,甚至能够以类似游戏软件的功能开展学习,进而增加学生学习趣味性,为学生学习提供愉快体验[5]。人工智能作为当下社会技术融入教育的新宠,赋能教育大致表现在四个方面:一是教学方面,人机协同的“双师”课堂对教学活动产生变革作用,同时对教师技术素养与能力提出挑战;二是学习方面,自适应式学习、沉浸式学习促进学生转变学习方式,使得学生学习更加智能化、个性化;[6]三是评价方面,智能测评、精准分析等为教育评价的科学化、全面化提供数据支撑;[7]四是治理方面,基于数据驱动的智慧校园治理已卓有成效。人工智能助教是人工智能技术、语音识别与仿真等技术在教育教学领域的典型应用与智慧体现,其核心在于将人工智能技术以人性化、智能化、具体化的形式应用于教育领域[8],是一种以实现教育目标为目的,兼具教学管理、智能测评、学习辅导、班级管理等功能的基于人机互动的新型教学工具,[9]即使尚处于实践探索阶段,为人类社会教育事业带来的价值也是无法估量的。人工智能助教可以承担教师、学习陪伴者、教师助手等角色[10],完成教学过程中必要且简单的规则性、重复性、机械性工作,能够加速教学信息传播、扩充教师知识储备、降低学生学习负担,激发学生学习兴趣,刺激学生学习行为,巩固知识记忆。
但人工智能助教并不完全具备自主性,即人工智能助教的工具理性与教育的价值理性并不是存在天然地结合点,不能自主的将技术性图文、音频、视频等信息适切的融入到教师的教学活动中来,也不会必然的带来学生心智成熟与能力提升。[11]需要澄清的一点在于:新技术的应用、普及与推广的持久动力来源于使用者,而非创造者,甚至并非类似企业或政府等推动者。因此,在学校教育系统中,作为人工智能助教主要使用者的教师,其使用意愿成为关键因素。已有研究从教师应用人工智能助教参与教学的必要性、发展前景展开调查,研究发现:多数教师对人工智能助教参与教学持乐观态度,超过60%的教师赞同使用并认为人工智能助教具有良好的发展前景[12],但在课堂教学中使用信息技术的行为倾向与具体行为偏低[13]。为什么会出现教师使用人工智能助教参与教学的“高赞同、低行动”的落差?OECD报告指出:原因可能在于我们对教师的数字化素养的高估、对教学理念理解的贫乏以及人工智能助教本身总体质量低下[14],对于一些边远地区,尤其是民族地区,这种原因更为复杂,如时间投入与额外负担[15]、经济成本、精力分配、合作机会、教龄及教学对象的年龄等因素[16]都会影响教师使用人工智能助教参与教学。
目前已有研究从不同视角,对教师应用人工智能助教参与教学的意愿及其影响因素进行探究。就研究方法而言,多以理论思辨或问卷调查等方法展开,少有从研究对象的“真实生活与故事中做出解释性理解与意义性建构”,缺乏对研究问题与现象的复杂性、过程性考察;在研究对象上,鲜有研究将民族地区教师作为研究群体。基于以上研究不足,本研究采用扎根理论,结合半结构化访谈法,以微观视角切入,从真实情境出发,探究民族地区教师人工智能助教使用意愿及其影响因素,以期为民族地区人工智能助教应用与推广建言献策。
二、研究设计
(一)研究方法
扎根理论强调研究者自身作为研究工具,通过扎根研究问题的真实情境收集数据和有关资料,并编码整合数据,对原始数据进行理论性与概念性的分析,进一步提炼与研究问题相关的概念与范畴,寻找反应问题本身的核心概念。[17]基于研究问题的现实性与情境性,应用扎根理论,以期深入、真实地呈现民族地区教师人工智能助教使用意愿及影响因素。
(二)访谈对象与过程
研究对象的选取遵循“目的性抽样”原则,即依据研究目的,抽取能为本研究提供较大信息量的研究对象。基于此,本研究以青海省海东市Q学校(该校共有1-6年级共计36个教学班,自2020年引入人工智能助教,在3-6年级的24个教学班累计安装人工智能助教21台,教师主要在语文、数学、英语三个科目的课堂教学中应用人工智能助教)的10位教师(见表1)为研究对象,围绕“民族地区教师人工智能助教应用意愿及影响因素”,对研究对象进行面对面半结构化一对一访谈,鼓励研究对象对人工智能助教的使用表达真实感受和想法。
表1 访谈对象基本信息(N=10)

三、数据收集与分析
本研究过程遵循自下而上的研究体系,对10位访谈对象的访谈笔记开始初步处理,在客观真实的原则上,对原始资料进行逐字逐句分解,剔除无关内容,提取访谈中突出现象进行意义解释与建构,对相关资料进行逐级编码,概括出初始概念,梳理与研究概念相关的范畴,形成主范畴,进而构建民族地区教师人工智能助教应用意愿的影响因素模型。
(一)开放式编码
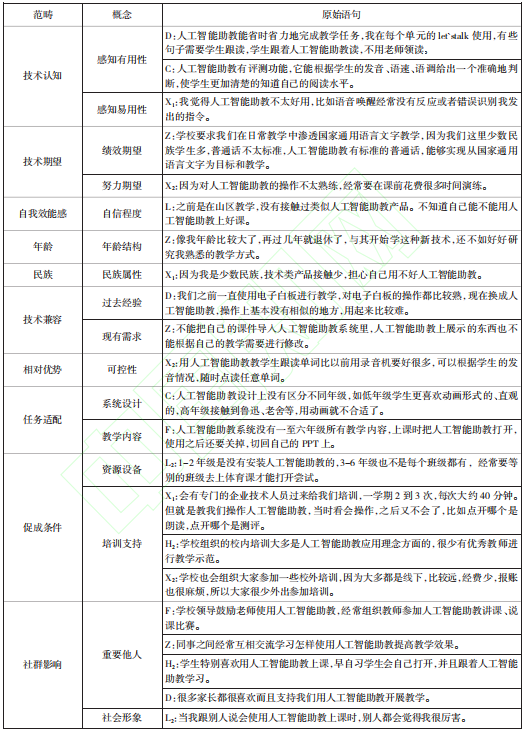
开放式编码是将研究收集到的资料打散、赋予相应概念的过程,强调对研究资料详尽登录,寻找能作为码号的访谈对象的原始语句,进而使原始资料概念化与范畴化。本研究基于原始资料,抽象出16个概念,形成10个范畴(见表2)。
(二)主轴编码
主轴编码是发现、建立并厘清概念类属之间的关系,通过反复思考与分析,整合出范畴和更高层次的主范畴。将开放式编码中的10个范畴进行联结,厘清其关系内涵,得出3个主范畴,即教师自身因素、技术因素、外部环境因素(见表3)。
(三)选择性编码
选择性编码是在已有的概念类属中选择核心范畴。本研究的核心范畴是“民族地区教师人工智能助教应用意愿影响因素”,围绕核心范畴,分析主轴编码形成的10个范畴,发现教师自身因素、技术因素、外部环境因素是民族地区教师使用人工智能助教参与教学的影响因素。
表2 开放式编码范畴化

表 3 主轴编码形成的主范畴

(四)理论饱和度检验
所有访谈记录编码完成后,另外选择2个访谈样本进行饱和度检验,再次对访谈内容进行编码。结果表明:已有概念范畴相对完备,除影响民族地区教师人工智能助教使用意愿的3个主范畴(教师自身因素、技术因素、外部环境因素)之外,未发现新概念与新范畴。因此,可以认为通过扎根理论得出的“民族地区教师人工智能助教应用意愿影响因素”在理论上已经达到饱和。
(五)模型建构
本研究通过扎根理论的三级编码过程,在开放式编码阶段提炼了16个初始概念,形成主轴编码的10个范畴(技术认知、技术期望、自我效能感、年龄、民族、技术特性、相对优势、任务适配、促成条件、社群影响)与选择性编码所得的三类主要因素(教师自身因素、技术因素、外部环境因素)以及范畴与概念之间的关系为依据,构建了民族地区教师人工智能助教应用意愿影响因素模型(见图1)。

图 1 民族地区教师人工助教助应用意愿的影响因素模型
四、结果分析
民族地区的教师是人工智能助教的主要使用者,其应用意愿决定着人工智能技术与民族地区教育融合的深度与广度。本研究基于扎根理论,构建了民族地区人工智能助教应用意愿影响因素模型,即教师自身、人工智能助教技术、外部环境是民族地区教师人工智能助教应用意愿的主要影响因素。
(一)教师自身因素
教育系统中,教师是人工智能助教的主要使用者,也是人工智能助教能否普及、推广的关键力量,因此研究教师自身因素对其人工智能助教应用意愿的影响尤为重要,如技术认知、技术期望、自我效能感、年龄结构与民族属性。首先,技术认知影响民族地区教师人工智能助教应用意愿,包括技术感知有用性和易用性。(1)感知有用性,指教师认为应用人工智能助教参与教学对自身教学工作有用的程度。人工智能助教可以精准英语测评。H教师指出:“引入人工智能助教之后,我校六年级学生的英语成绩排名在2021年1月全市统考中提高了十几个名次,上升为全区第五名,所以我觉得人工智能助教的应用能带来不错的教学效果。”民族地区的学生,英语课堂是一种三种语言(自身民族语言+国家通用语言+英语)的认知加工与语言转换的复杂过程[18],这种复杂情境决定了英语教师必须具备专业水平。然而,民族地区教育资源匮乏的突出表现之一在于专业的英语教师缺乏,能够达到专业英语教学水平的教师少之又少[19],部分英语教师存在专业能力与知识不足以完全支撑其教学的问题。人工智能助教帮助教师改善英语教学,C老师表示,“人工智能助教能根据学生的发音、语速、语调给出准确地判断,使学生更加清楚地知道自己的阅读水平。我们在自习课上经常使用这个功能。”过去为了使学生能够多读多练,教师需要亲自领读、示范阅读,现在教师将领读与示范阅读等重复性工作交给人工智能助教,教师在其中扮演督学角色,减轻了教学负担与压力。(2)感知易用性,指教师认为应用人工智能助教参与教学的容易程度,教师对人工智能助教易用性感知程度越高,其使用意愿就越强[20]。X1教师表示:“我觉得人工智能助教不太好用,比如语音唤醒时经常没有反应或者错误识别我发出的指令,所以我很少使用。”教师认为人工智能助教在教学过程中并不容易操作,致使其使用意愿降低。
其次,技术期望影响民族地区教师人工智能助教应用意愿,包含绩效期望、努力期望。(1)绩效期望,指民族地区教师对使用人工智能助教参与教学后能够达成的工作绩效的预期。按中央统一部署要求,内蒙古自治区、甘肃省、青海省等6省区民族地区学校于2020年秋季学期全面使用国家通用语言文字版本的三科统编教材。随后,青海省制定《青海省国家统编义务教育“三科”教学研究行动计划(2020—2023年)》,强调大力提升民族地区教师的国家通用语言文字素养,发挥教师的“以点带面”辐射作用,提升学生国家通用语言文字规范化应用能力[21]。当前,民族地区的教师与学生对国家通用语言文字运用能力较差,Z老师提到:“学校要求我们在日常教学中渗透国家通用语言文字教学,因为我们这里少数民族学生较多,普通话不太标准,人工智能助教有标准的普通话,能够实现国家通用语言文字教学目标。”人工智能助教的运用,使得教师与学生的国家通用语言文字学习成为常态,不受时间、空间限制,随时随地接受标准的国家通用语言文字指导与纠正,提高了师生的国家通用语言文字水平,推动国家通用语言文字在民族地区的普及与广泛应用。(2)努力期望,努力期望是指民族地区教师认为使用人工智能助教参与教学自身需要努力的程度。X2老师指出:“因为对人工智能助教的操作不熟练,操作起来比较困难,经常要在课前花费很多时间演练。”教师使用人工智能助教参与教学时,这种教学之外附加工作量的付出影响了教师应用人工智能助教参与教学的意愿。
再者,自我效能感会影响民族地区教师人工智能助教应用意愿。自我效能感指民族地区教师认为自身具备使用人工智能助教完成教学任务的自信程度。部分教师表示由于新型技术产品接触较少,对于应用新技术参与教学自身信心不足,因此较少使用人工智能助教。L教师表示:“之前是在山区教学,没有接触过类似人工智能助教技术产品。”自我效能感是影响民族地区教师人工智能助教使用意愿的重要因素。最后,年龄结构和民族属性也在一定程度上影响民族地区教师人工智能助教应用意愿。如Z教师表示:“我年龄比较大了,再过几年就退休了,与其开始学这种新技术改善教学,还不如好好研究我熟悉的教学方式。”
(二)人工智能助教技术因素
当技术介入教学,与教师发生交互作用时,除了应关注教师自身因素之外,还应关注人工智能助教技术因素,如技术兼容程度、技术相对优势与任务适配程度也会影响民族地区教师人工智能助教应用意愿。
首先,技术兼容程度会影响民族地区教师人工智能助教应用意愿,即民族地区教师认为使用人工智能助教参与教学与自身过去相关经验、现有教学需求相一致的程度。独立于人之外的技术并不存在,不同技术的诞生与延续总是在不同程度上为了共同目的与人共生共存,人工智能助教之于教师而言,在于其主要功能与具体操作与人的已有经验和现实需要能够相互关联,[22]使教师能够从原始技术使用中迁移出相关技术经验,并在现实教学中加以验证,提升其使用意愿与行为。研究发现:人工智能助教与民族地区教师“人机不兼容”影响了教师人工智能助教使用意愿。Z教师指出:“我很少使用人工智能助教,因为它不能把自己的课件导进去,展示的东西也不能根据自己的教学需要修改。”人工智能助教培训的技术化与人机兼容程度低对教师使用人工智能助教参与教学产生明显影响。
其次,技术相对优势会影响民族地区教师人工智能助教应用意愿。相对优势是指教师认为相对于传统教学辅助工具而言,使用人工智能助教参与教学的独特优势。访谈发现:民族地区学校教育经费有限,在有限的经费里基础教育设备配备经费捉襟见肘。以往英语课程教学过程中多使用录音机与磁带进行听力练习,由于该设备对教学内容的不可视性,教师无法精准的对学生的薄弱环节进行针对性练习,经常在有限的课堂时间内重复无效的听力练习。人工智能助教的使用结束了听力练习无效时间的传统教学时代,X2老师指出:“人工智能助教能根据学生的发音情况与具体需求,随时点读任意单词,不会浪费课堂时间,有了人工智能助教之后,我们都不用录音机和磁带了。”
最后,任务适配程度会影响民族地区教师人工智能助教应用意愿。新技术与教师教学任务之间的适配程度,在一定程度上反映了技术应用与教学任务需求的内在逻辑关系。F教师表示:“人工智能助教系统没有一至六年级所有教学内容,上课时把人工智能助教打开,使用之后还要关掉,切回自己的PPT上。”C教师则进一步教师指出:“人工智能助教内容设计上没有区分不同年级,低年级学生更喜欢动画形式,到了六年级,接触到鲁迅、老舍,再用动画显然不合适。”当教师认为人工智能助教不能很好的与教学任务相匹配时,就会产生低应用意愿与行为倾向。
(三)外部环境因素
教学活动是发生在相对稳定的有组织文化背景之下,外部环境,如促成条件的支持程度与社群影响的认可程度都会影响教师对人工智能助教的使用意愿,这种支持与认可程度越高,教师使用人工智能助教参与课堂教学的意愿就会越高。
首先,促成条件会影响民族地区教师对人工智能助教应用意愿。促成条件指民族地区教师认为客观的外部条件能够支持自身使用人工智能助教参与教学的程度,包括资源设备与培训支持。(1)资源设备,当前人工智能助教在民族地区教育教学中的应用还处于试点阶段。L2教师指出:“1-2年级是没有安装人工智能助教的,3-6年级也不是每个班级都有,经常要等别的班级去上体育课才能打开尝试。”由于地方教育主管部门的财政投入有限、学校经费不足、本地人工智能助教企业稀少等原因,人工智能助教只在民族地区部分学校中进行试点工作。因此,民族地区多数学校尚未引进人工智能助教等资源设备,部分已引进的学校中也只是部分教师在使用,没有实现资源设备的全覆盖。(2)培训支持,指教师认为人工智能助教技术培训支持自身使用人工智能助教参与教学的程度,当教师认为培训方式趋向合理,培训内容适切性高,其人工智能助教使用意愿与行为就会明显提高。X1教师表示:“会有专门的企业技术人员过来给我们培训,一学期2到3次,每次大约40分钟。教我们操作人工智能助教,比如点开哪个会朗读,点开哪个会测评,当时会操作,之后又不会了。”X2教师则指出:“学校也会组织大家参加一些校外的线下培训,但由于路途比较远,经费少,报账也很麻烦,所以大家很少外出参加培训。”2021年青海省海东市教育系统组织开展“信息技术提升工程2.0项目能力提升培训”,培训形式主要以线下面对面讲授为主,受交通、地域、经费所限,教师的参与程度并不高,且培训内容偏向于计算机技术与常用软件操作。单一的技术性操作培训显然不能满足教师的教学需求,教师需要了解的是如何将人工智能助教应用在课堂教学中,将人工智能助教作为辅助教学工具,贯穿在自己的教学过程中,完成教师与人工智能助教的“双师”协同教学。
其次,社群影响会影响民族地区教师人工智能助教应用意愿。社群影响是指他人与社会对民族地区教师应用人工智能助教参与教学的认可与支持程度,包括重要他人和社会形象。(1)重要他人是教师认为学校领导、同事、学生、学生家长等对自身使用人工智能助教参与教学的支持程度。F老师表示:“学校领导鼓励教师使用人工智能助教,经常组织教师参加人工智能助教讲课、说课比赛。”Z老师指出:“我们同事之间也会经常互相学习、交流怎样使用人工智能助教提高课堂教学效果。”D老师则进一步表明:“很多家长都很喜欢而且支持我们用人工智能助教开展教学。”差序格局强调人类所存在的社会结构具有伸缩性,人与人之间并不是像扎成捆的柴火一样,一捆一捆之间界限清明,而是像一块石头丢在水面形成的一圈圈推出去的波纹一样,换句话说,每个主体都是他的社会影响所推出去的波纹的中心,不断与周围环境发生意义性关联,既影响社会,又被社会中心力量所影响,教师自然也不例外。(2)社会形象是指教师认为使用人工智能助教提升其个人在所处系统中地位或形象的程度[23]。社会形象与个人而言,相当于一种识别他人与被人识别的特殊符号,其内涵就像一个大箱子,里面装着好与坏、美与丑、善与恶等。生存于社会环境之中,每个个体都在致力于给别人留下自己认为应该且合意的社会形象。这种社会形象的影响事实上遵循同化机制,即当教师发现使用人工智能助教参与教学代表着一种教学“时尚”,享有更高地位或是得到重要他人认可、提倡甚至推崇,教师很容易就产生人工智能助教的使用意向与行为。L2老师表示:“当我跟别人说会使用人工智能助教上课时,别人都会觉得我很厉害。”积极的社会形象有助于教师产生人工智能助教参与教学的应用意愿与具体行为。
五、研究建议
技术的本质作用在于解蔽存在者,其发展的高级形态是智能化,由智能化衍生的人工智能助教,正不断参与到探索与构建真实教育情境的过程之中,成为人类教师课堂教学的左膀右臂[24]。人工智能技术时代,民族地区教师更多的是以“人+技术”的显性技术结构方式存在,人机协同的工作方式理应成为教师课堂教学新常态。
(一)学校层面
学校应尽力为教师创造应用人工智能助教参与教学的环境与条件。一是深化民族地区教师应用人工智能助教参与教学的积极认知。努力提升学校管理层对人工智能助教等新兴技术领导力,针对民族地区教师因年龄、民族、经验等不同因素导致的人工智能助教应用意愿与行为低现象,制定分类培训方案,开展针对性教研活动。因地制宜地发挥本校优秀教师的引领作用,对教师应用人工智能助教参与教学行为予以奖励,营造全员使用人工智能助教的组织氛围与文化环境。二是提高教师人工智能助教还用培训质量与力度。既要尽可能多的为民族地区教师提供参与“人工智能助教参与教学”的培训机会,也要积极创新民族地区教师人工智能助教,在培训模式与内容上,精心遴选相关培训视频,创设“名师网络示范——专家远程指导——民族地区教师就地参与”的多方协同人工智能助教参与教学教研新模式,精准帮扶并指导民族地区教师使用人工智能助教参与教学,缩小教师关于应用人工智能助教参与教学的认知与实践统一的难度。三是积极推进学校人工智能助教设备与相关资源建设。加强产、教、研、学理念,加大校企合作广度与力度,配足配齐人工智能助教设备,积极与人工智能相关教育企业建立联系,拓宽教师的学习渠道,使教师在完善自身知识结构、教学技能的同时,学会教育技术技能,增强教师数字化素养与教育信息化能力,为学校教师人工智能参与教学的数字化能力提升提供更多渠道与可能。
(二)教师自身层面
教师应形成“人机协同”的能动意识。一是基于人工智能技术鞭策与“倒逼”,民族地区教师在教育生态系统中应结合自身生存状态,调整对人工智能助教参与教学的价值取向,清楚地认知人工智能技术作为人类社会实践行动的智慧产物与成果,形成主体能动性“向上合并”人工智能技术的意识。二是抓住人工智能时代利用技术提升自身教学水平的机遇,转变传统因循守旧的教育思想和教学方式,积极探索人工智能技术在教育教学中的应用,能动的学习人工智能理论知识与实践技能,与人工智能助教多维联袂,最大程度上解决人机协同中的异质障碍,促成与人工智能助教的双向适应,从“人机双存”走向“人机合智、协力、共情”[25]。,在真实的教学情境中实践人工智能教学技术,依据民族地区学校资源与环境设计自身职业发展未来图景,持续不断的提高自身专业素养[26]。
(三)人工智能助教技术层面
人工智能助教应立足于民族地区教育,发展完善系统设计。回溯教育发展历程不难发现,绝大多数的人工智能助教在进入民族地区课堂教学之前并非为民族地区教育而生,而是作为普通地区课堂教学的有力工具被引入民族地区,虽然在普通地区效果明显,但在民族地区的课堂教学中却困难重重。当前人工智能助教设计更多的将民族地区教师与学生视为系统数据和技术节点,使得技术游离于教学之外,成为课堂教学的表面存在,尚未充分考虑到民族地区教师与学生作为技术使用对象具体的教育环境中的真实需求,教师难以与人工智能助教共情[27],因此人工智能助教系统设计人员应进行充分地民族地区学校课堂教学调研,了解民族地区学校课堂教学中教师的教学需求是什么、学生的学习需求是什么、学校的发展需求是什么,系统设计真实地关照民族地区学生的发展水平、学习风格、心理特征与认知偏好[28],因材施教。在此基础上,结合民族地区教育发展的真实现状,从便于民族地区教师操作、应用、掌握的方向进行改进、完善。在技术指导与培训上摒弃过去就技术谈技术操作的思想,基于课堂教学的角度完成技术讲解,使教师能够更加深入地理解人工智能助教,实现课堂教学中人机协同“1+1>2”的教学效果。
综上,由于人工智能等技术的强势加盟,教育原有平衡状态逐渐被解构,构建基于人工智能环境的教育生态,达成新的教育——技术生态平衡已然成为教育发展的未来走向与基本态势,在此过程中,教师应立足于人和人工智能技术的本质,在教学实践中既能坚守教育本质,又能结合人工智能助教拓展“人机协同”的多维时空教育价值,勾画“人工智能+教育”未来蓝图。
参考文献:
[1]线亚威.合作创新助力赋能引领民族教育走向智能时代民族地区“智能教育试验区试验校”建设项目启动[J].中国民族教育,2020(11):11-12.
[2]刘梅.高校教师混合式学习接受度的影响因素研究——基于创新扩散的视角[J].现代教育技术,2018(02):54-60.
[3]教育部关于印发《教育信息化2.0行动计划》的通知[EB/OL]. http://laws.ict.edu.cn/laws/new/n20180416_49471.shtml.
[4]阎光才.信息技术革命与教育教学变革:反思与展望[J].华东师范大学学报(教育科学版),2021(07):1-15.
[5]A Special Report. Ubiquitous Mobile Technologies and theTransformation of Schooling [J]. Educational Technology,2010(02):3-7.
[6]林攀登,张立国,周釜宇.从经验回顾到数据驱动:人工智能赋能教师教学反思新样态[J].当代教育科学,2021(10):3-10.
[7]杨开城.教育何以是大数据的[J].电化教育研究,2019(02):5-11.
[8]王海芳,李锋,任友群.关于中小学机器人教育的思考与分析[J].全球教育展望,2009(04):81-84.
[9]吴永和,刘博文,马晓玲.构筑“人工智能+教育”的生态系统[J].远程教育杂志,2017(05):27-39.
[10]Toh L P E, Causo A, Tzuo P W, et al. A Review on the Use of Robots in Education and Young Children [J]. Journal of Educational Technology & Society,2016(02):148-163.
[11]于英姿,胡凡刚.人类教师与AI教师联袂之道:从双存走向共生[J].远程教育杂志,2021(03):94-103.
[12]李晓婷,方旭.高校教师人工智能教学应用现状调查研究[J].中国教育信息化,2019(20):78-81.
[13]Ogegbo, A.A. & Aina, A. Early childhood development teachers’ perceptions on the use of technology in teaching young children[J]. South African Journal of Childhood Education, 2020(01).
[14]OCDE. Students, Computers and Learning: Making the Connection[M]. Paris: ditions OCDE, OECD Publishing,2015.
[15]WALTERS Shelly et al. Faculty Perceptions Related to Teaching Online: A Starting Point for Designing Faculty Development Initiatives [J]. Turkish Online Journal of Distance
Education, 2017(04): 4-19.
[16]Livingstone, S. Critical Reflections on the Benefits of ICT in Education[J]. Oxford Review of Education, 2012(1): 9-24.
[17]陈向明.扎根理论的思路和方法[J].教育研究与实验,1999(04):58-63+73.
[18]洪娜.多语言系统下民族地区英语教学提升策略研究[J].贵州民族研究,2019(03):220-223.
[19]顾瑾,荆洁兰.促进少数民族英语教育发展的策略[J].贵州民族研究,2019(08):180-184.
[20]任秀华,翟娜.高校课堂教学中教师信息技术接受行为调查研究[J].远程教育杂志,2012(02):84-90.
[21]吴登文.国家通用语言文字教育助力民族地区教育质量提升策略研究[J].中国民族教育,2021(12):47-49.
[22]Elena Karahanna and Ritu Agarwal and Corey M. Angst. Reconceptualizing Compatibility Beliefs in Technology Acceptance Research[J]. MIS Quarterly,2006(4):781-804.
[23]高峰.理解高校教师对教育信息技术的采纳:社会影响的视角[J].电化教育研究,2013(04):28-36.
[24]汪时冲,方海光,张鸽,等.人工智能教育机器人支持下的新型“双师课堂”研究——兼论“人机协同”教学设计与未来展望[J].远程教育杂志,2019(02):25-32.
[25]祝智庭,彭红超.技术赋能智慧教育之实践路径[J].中国必赢优惠y272net刊,2020(10):1-8.
[26]柏宏权,王姣阳.中小学人工智能课程教师胜任力现状与对策研究[J].课程.教材.教法,2020(12):123-130.
[27]崔中良,王慧莉.人工智能研究中实现人机交互的哲学基础——从梅洛·庞蒂融合社交式的他心直接感知探讨[J].西安交通大学学报(社会科学版),2019(01):130-137.
[28]黄涛,王一岩,张浩,等.智能教育场域中的学习者建模研究趋向[J].远程教育杂志,2020(01):50-60.
Research on Application Intention and Influencing Factors of Artificial Intelligence Teaching Assistants of Teachers in Minority Areas
——Exploratory Analysis based on Grounded Theory
HUANG Ru-yan, SANG Guo-yuan, LI Xiao-hua
Abstract:In the era of artificial intelligence, intelligent technology plays a transformative role in school education and teaching. Intelligent education activities in national ethnic areas are constantly being piloted and promoted. However, as the main practitioner of school intelligent education, whether teachers are willing to use artificial intelligence to participate in teaching, and what are the factors affecting the application of artificial intelligence for teachers? These questions need to be answered. Therefore, based on grounded theory, thisstudy takes artificial intelligence teaching assistantsas the entry point and uses semi-structured interview method to interview 10 teachers in Q school in ethnic minority areas, aiming to explore the application intention and influencing factors of artificial intelligence teaching assistants in ethnic minority areas. The results show that the majority of teachers are willing to use AI teaching assistants, and there are four factors that affect their willingness to use AI:(1)Teachers’own factors, such as technological cognition, technological expectation, self-efficacy, age and nationality;(2) Technical factors, such as technical characteristics, comparativeadvantages, task adaptation;(3) External environmental factors, such as enabling conditions and community influence. Therefore, from the aspects ofschools, teachers themselves and the design of artificial intelligence assistants, the paper puts forward specific suggestions to improve the applicationand promotion of intelligent education for teachers in minority areas.
Key words:Ethnic Areas;Artificial Intelligence Teaching Assistants;Teachers’Application Intention;Grounded Theory
[原文责任编辑:谢英]
(本刊初审:刘羽田;复审:王晓燕;终审:蒋立松)