摘 要:理解并识别高等教育中同伴效应的大小、性质和机制对高等教育政策的制定、实施、评估,以及高校在群体环境中有效地组织管理学生至关重要。基于中国东部某“双一流”建设高校本科生数据,利用随机分配室友的自然实验,考察了大一学生学业成绩的宿舍同伴效应。研究发现,平均意义上室友学习能力对个人大一学业成绩的影响不显著;但不同学习能力的学生受室友的影响不同,中学习能力学生对室友学习能力构成变化敏感,高、低学习能力学生受室友学习能力构成变化的影响不显著;随着入学时间的增加,学生会受到与本人家庭经济条件不同的室友的显著负影响。
关键词:同伴效应;学业成绩;自然实验;“双一流”高校
一、问题的提出
同伴效应(peer effects)是人类活动的重要形式,人与人之间的相互作用对相关行为人表现的直接影响即同伴效应[1]。高等教育中的同伴效应是指宿舍、班级、年级等群体中同伴的背景、行为及产出对学生个人产出或行为的影响[2]。教育中的同伴效应研究始于1966年科尔曼(James Samuel Coleman)的《教育机会平等》(又称《科尔曼报告》)。该报告指出,“学生成绩与学校其他学生的教育背景及志向紧密相关”[3],同伴比教师特征、学校质量和设施等学校投入更重要。鉴于同伴效应的重要作用,自《教育机会平等》发表以来,已有大量研究探讨了基础教育阶段的同伴效应。最近二十年,高等教育阶段的同伴效应逐渐引起关注。
理解并识别高等教育中同伴效应的大小、性质和机制对高等教育政策的制定、实施、评估[4],以及高校在群体环境中有效地组织管理学生至关重要[5]。高等教育中的同伴效应研究大多基于西方社会背景,采用欧美高校的学生数据,探讨同伴对学业成绩和社会结果(如健康、生涯发展、越轨行为)的影响。其中,学业成绩的同伴效应研究存在两个明显争议:一是同伴效应的存在之争。大多数研究表明,高等教育中存在学业成绩的同伴效应[6][7],同伴能力[8][9](如学习能力)和同伴特征[10][11][12][13][14](如家庭社会经济地位、性别构成)对学业成绩有显著影响。Sacerdote[15]利用达特茅斯学院新生随机分配宿舍的自然实验发现,室友学习能力对个人平均成绩有显著影响。Carrell[16]等人分析美国空军学院的学生数据发现,军校在中队(squadron)水平上存在显著的学业成绩同伴效应。Booij[17]等人基于荷兰阿姆斯特丹大学经济学院的实验数据发现,同伴平均绩点对个人学业成绩存在显著的正向影响。也有少部分研究发现同伴能力及特征对学业成绩的影响非常小甚至不存在[18][19]。Foster[20]分析马里兰大学学生面板数据发现,随机分配的室友对个人学业成绩没有显著影响。二是同伴效应的异质性之争。首先,性别异质性。部分研究表明女生更易受到同伴影响[21]。Stinebrickner Ralph和Stinebrickner Todd[22]分析伯里亚学院本科生调查数据发现,女生更容易受到室友背景影响。也有一些研究显示男生更易受到同伴影响[23][24]。Hong和Lee[25]利用韩国西江大学的课堂“固定座位系统”识别同伴对个人学习成绩的影响,发现男生存在显著的同伴效应,女生不存在。其次,个体学习能力异质性。即同伴效应对不同学习能力的学生影响不同。有的研究表明低学习能力学生在同伴效应中受益更多[26][27]。也有的研究认为高学习能力学生在同伴效应中受益更多[28]。学者们认为上述争议存在的原因包括:第一,高等教育中的同伴效应是特定环境的产物,同伴效应的存在、大小和性质会因高等教育机构的规模、类型以及所在地区而异[29][30][31]。第二,对同伴群体的界定不同[32][33]。第三,对驱动同伴效应的机制还没有足够的了解[34][35]。
近几年立足中国高校的同伴效应研究逐渐增多。张羽[36]等人分析2002年至2006年清华大学经济管理学院本科生数据发现,同班同学的学习能力对个人学习成绩有显著影响,其显著性和影响力度均高于宿舍同伴,并且同伴效应存在性别异质性。权小娟[37]借助某高校2008年本科生数据,证明宿舍和班级同伴的学习能力对个人学习成绩存在显著因果效应,且同伴效应因学生性别和学习能力而异。梁耀明和何勤英[38](2017)基于某高校经济管理学院2011年至2015级本科生数据发现,宿舍同伴对学生学业成绩存在显著影响,但影响程度小且存在学习能力异质性。然而,国内学业成绩的同伴效应研究大多基于高校某学院的学生追踪数据或者学生的抽样调查数据,鲜有基于高校学生全样本数据的研究。并且随着我国高等教育进入普及化阶段,高校学生的多样化和生源的异质性不断加大,这可能造成同伴效应发生变化。因此,有必要在高等教育普及化的背景下考察本科生学业成绩的同伴效应,从而为高校教育政策的制定和有效的学生组织管理提供实证依据。
鉴于此,本研究基于我国东部某“双一流”建设高校本科生数据,利用随机分配室友的自然实验,对大一学生学业成绩的宿舍同伴效应进行了初步考察。本研究主要关注同伴效应的异质性,尝试从宿舍同伴效应的异质性方面对已有文献进行拓展:第一,在已有文献的基础上,进一步探究我国精英高校宿舍同伴效应的性别异质性和学习能力异质性。第二,随机分配室友的政策为来自不同家庭的学生提供了一个亲密接触的场所。已有文献多关注家庭背景对学业成绩的影响,少有研究探讨宿舍同伴效应的家庭背景异质性。为此,本研究将从来自不同家庭背景的室友对个体学业成绩的影响及室友对来自不同家庭背景的个体学业成绩的影响两方面,探讨宿舍同伴效应的家庭背景异质性。
二、研究设计
(一)数据来源
本研究所用数据来自于中国东部某“双一流”建设高校2018年入学的本科生数据,并且数据已经过脱敏处理,不涉及个人隐私。为确保数据的有效性,本研究剔除了信息不完整的样本,得到了由2624名本科生的基本信息和学业成绩信息组成的研究数据。基本信息包括:性别、民族、政治面貌、生源地、困难生、专业、食堂消费金额、宿舍号;学业成绩信息包括:入学英语测试成绩、大一第一学期平均学分绩点(Grade Point Average,以下简称GPA)和大一第二学期GPA。
2624名本科生来自31个省(自治区、直辖市),分布在42个专业,774间宿舍。宿舍有2、3、4、5人间,以4人间为主。在考虑了学生性别和学院的前提下,宿舍在专业内随机分配,宿舍分配与学生个人特征、家庭背景和学业成绩无关,可视为自然实验。
(二)识别策略
理解学业成绩的同伴效应不难,但要在统计上识别同伴效应与学业成绩的因果关系存在三个挑战:
一是自选择偏误(self-selection bias)。自选择偏误是一种特殊的遗漏变量偏误,指因变量在一定程度上受个人选择的影响[39]。换言之,个体会有选择地加入群体,同伴群体并非自发形成,在这种情况下识别出的同伴效应可能存在偏差。比如,成绩好的学生选择和成绩好的学生做朋友,这并非同伴效应,而是群分现象。在同伴效应研究中,减缓自选择偏误的最佳方法是使用随机样本[40]。因此,本研究利用新生随机分配宿舍减缓自选择偏误。
二是影像问题(reflection problem)。影像问题是指由于自变量和因变量存在相互影响而导致的估计偏误[41]。也就是说,个体受到同伴影响的同时也会对同伴产生影响,自变量和因变量就好像是个体和其镜中影像一样是同时运动的,在这种情况下我们难以识别个体和影像谁是运动的“因”。为了减缓影像问题,本研究参考齐默尔曼Zimmerman[42]的研究,使用本科生入学英语测试成绩作为其学习能力的代理变量。
三是相关效应(correlated effects)。相关效应是指由共同冲击(common shocks)导致的相关关系[43]。也就是说,个体学业成绩与同伴学业成绩相关,有可能仅仅是因为他们受到了相同的冲击,如上同一位老师的课,住同一栋宿舍等。为了得到同伴效应的无偏估计,必须将同伴效应与相关效应分离。本研究借鉴Feld和Zölitz[44]的方法,在回归分析中加入专业固定效应、宿舍楼栋固定效应以减缓相关效应。
(三)模型设定
基于上述识别策略,本研究在教育生产函数的理论框架下考察大一学生学业成绩的宿舍同伴效应[45]。从教育生产函数的角度分析,学生学业成绩受同伴效应、学生自身学习能力、家庭背景和学校投入等教育投入要素的影响。本研究旨在控制学生自身学习能力、家庭背景和学校投入的情况下,识别学业成绩的同伴效应。由于本研究只涉及一所高校,学校投入可视为常量,不会出现在回归模型中。综上,本研究的基础回归模型(1):

模型(1)中,GPAi是学生i的本科学业成绩,Ai是学生i的学习能力,
是学生i室友的学习能力,Zi是控制变量,εi是随机扰动项,β2代表室友学习能力对学生i学业成绩的影响,即本研究要识别的同伴效应。
模型(1)假设同伴效应是线性的。然而,已有研究表明同伴效应可能是异质性的[46]。为了检验同伴效应的学习能力异质性,本研究借鉴Feld和Zölitz[47]的方法,将学生学习能力分为高、中、低三档,并计算了高、中学习能力室友占比,构建了交互回归模型(2),该模型允许同伴效应随学生学习能力的不同而变化。具体模型如下:

模型(2)中,Highi、Midi、Lowi是高、中、低学习能力学生的虚拟变量,参照组为低学习能力学生;
、
分别表示高、中学习能力室友占比;δi是随机扰动项;其余变量同模型(1)。γ3(γ4)表示:如果高学习能力学生i的低学习能力室友换成高(中)学习能力室友,同时保持其中(高)学习能力室友占比不变,那么学生i的学业成绩将如何变化;同理,γ5(γ6)和γ7(γ8)分别表示中学习能力和低学习能力学生i的低学习能力室友被替换时,学生i的学业成绩将如何变化。
为了检验同伴效应的家庭背景异质性,本研究构建了三个回归模型。首先,本研究将学生家庭经济条件分为好,一般,差三类,构建了交互回归模型(3):

模型(3)中,
和
是家庭经济条件好和一般学生的虚拟变量,参照组为家庭经济条件差的学生;εi是随机扰动项;其余变量同模型(1)。α5(α6)表示,相对于家庭经济条件差的学生而言,家庭经济条件好(一般)的学生是否更容易受到室友影响。
其次,本研究以困难生作为参照组,构建了交互回归模型(4):①

模型(4)中,Pi是困难生的虚拟变量,θi是随机扰动项,其余变量同模型(1)。ρ4表示,相对于非困难生而言,困难生是否更容易受到室友影响。
最后,本研究将室友分成同家庭经济条件室友和异家庭经济条件室友,构建了回归模型(5):

模型(5)中,
是学生i的同家庭经济条件室友的学业能力,
是学生i的异家庭经济条件室友的学习能力,μi是随机扰动项,其余变量同模型(1)。τ2(τ3)表示,同家庭经济条件室友和异家庭经济条件室友的学习能力对学生i学业成绩的影响。
(四)变量
1.因变量
本研究的因变量是大一学生个人学业成绩。为了比较不同专业学生学业成绩,本研究以GPA作为学业成绩的代理变量。考虑到大一学生的校园社交网络尚未完全形成,朝夕相处的室友对其学业成绩产生影响的可能性更大,故此本研究只考察大一GPA。
2.核心自变量
本研究的核心自变量是室友学习能力,以室友入学英语测试平均成绩作为其学习能力的代理变量。这主要基于两点考虑:一是为了使室友学习能力具有可比性。国内已有研究大多以室友平均高考成绩作为室友学习能力的代理变量,考虑到新高考改革之后,各省高考情况存在差异,高考成绩难以直接进行比较。而入学英语测试是样本高校统一组织,面向全体本科新生的英语能力考试,考试时间、内容、方式和评分标准统一。考试结果按照考试分数分为高中低三档,分数低于60分的为低档,60分至77分的为中档,高于77分的为高档。二是为了减缓影像问题。入学英语测试成绩在新生报到后正式上课前产生,不会受到室友的影响。
3.控制变量
本研究的控制变量包括学生个人特征和家庭背景。学生个人特征包括:性别、民族、政治面貌、生源地、个人入学英语测试成绩、专业、宿舍规模和宿舍楼栋号;其中生源地、专业、宿舍楼栋号是以固定效应的形式加入回归模型。
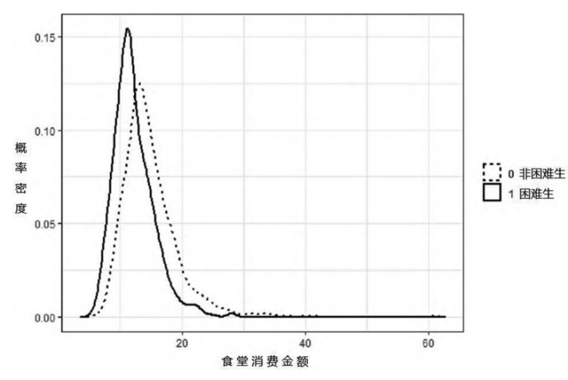
在教育生产函数的理论框架下,家庭背景是影响学生学业成绩的重要投入要素,如父母受教育程度、父母职业、家庭经济收入等。限于数据的可获得性,本研究以困难生和食堂消费金额作为家庭背景的代理变量。困难生指获得了样本高校家庭经济困难学生资助的新生;食堂消费金额指新生入校第一个月中餐和晚餐的食堂平均消费金额。这主要基于两点考虑:第一,困难生能够反映受资助学生家庭经济状况。第二,入学第一个月,学生对校园及周边环境不熟悉,绝大多数学生都在学校食堂就餐,食堂消费金额一定程度上能够客观反映学生家庭经济状况。由图1可知,困难生与非困难生入学第一个月的食堂消费金额存在差异。此外,本研究以个人食堂消费金额对困难生和性别进行普通最小二乘法(OrdinaryLeastSquares,以下简称OLS)回归,回归结果显示困难生食堂消费金额显著低于非困难生(回归系数为-2.757***,标准误为0.178),②说明食堂消费金额能够反映学生家庭经济状况。有关上述变量的描述性统计见表1。

图1困难生与非困难生食堂消费金额概率密度图
表1主要变量的描述性统计

(五)宿舍分配的随机化程度检验
如识别策略所述,本研究利用新生随机分配宿舍减缓自选择偏误。为了检验宿舍分配的随机化程度,遵循已有研究惯例[48],本研究进行了两项平衡测试。第一项测试,检验个人学习能力与其室友学习能力之间的相关性。在控制了性别及专业固定效应之后,以个人入学英语成绩为因变量对其室友入学英语平均成绩进行OLS回归。表2显示,个人入学英语成绩与其室友入学英语平均成绩不相关,证明宿舍分配是随机的。
表2宿舍分配的随机化程度检验(OLS回归)

续表

注:括号内数值为标准误;*、**和***分别表示10%、5%和1%的统计显著性水平。
第二项测试,检验室友学习能力与个人特征之间的相关性。在控制了专业固定效应之后,以室友入学英语平均成绩为因变量对民族、政治面貌、本地生等个人特征分性别进行联合显著性F检验。表3显示,p值大于0.1,F统计量小,表明室友入学英语平均成绩与个人特征联合不显著,进一步证明宿舍分配是随机的。
表3宿舍分配的随机化程度检验(分性别联合显著性F检验)

注:括号内数值为标准误;*、**和***分别表示10%、5%和1%的统计显著性水平。
三、研究结果及分析
(一)基础回归结果
表4是模型(1)的OLS回归结果。第(1)、(2)列分别以学生个人大一第一学期GPA、学生个人大一第二学期GPA为因变量。结果显示,室友入学英语平均成绩的系数不显著,表明平均意义上室友学习能力对个人大一学业成绩没有显著影响。此外,个人入学英语成绩与个人大一GPA显著正相关。
表4基础回归结果

注:括号内数值为标准误,所有回归都控制了宿舍规模,并加入了省份、宿舍楼栋和专业固定效应;*、**和***分别表示10%、5%和1%的统计显著性水平。
(二)异质性分析结果
基础回归结果表明,大一学生学业成绩的宿舍同伴效应不显著。根据已有研究,平均意义上同伴效应不显著的原因可能是同伴效应存在异质性[49]。因此,本研究将从性别、个人学习能力和家庭经济条件三方面来检验大一学生学业成绩宿舍同伴效应的异质性。
1.性别异质性
如上文所述,同伴效应的性别异质性存在争议。为了检验同伴效应的性别异质性,本研究根据模型(1),分男女样本对学生个人大一GPA进行OLS回归,结果见表5。结果显示,在男女样本中,室友入学英语平均成绩的系数均不显著,表明在男生和女生中,大一学生学业成绩的宿舍同伴效应均不显著。
表5性别异质性


注:所有回归都控制了民族、政治面貌、困难生和宿舍规模,并加入了省份、宿舍楼栋和专业固定效应;括号内数值为标准误;*、**和***分别表示10%、5%和1%的统计显著性水平。
2.学习能力异质性
表6为模型(2)的学习能力异质性回归结果。结果显示,对于中、低学习能力学生而言,如果改变其室友学习能力构成,那么中、低学习能力学生的学业成绩会受到显著正向影响。具体来讲,如果将中学习能力学生的低学习能力室友换成高学习能力室友,同时保持中学习能力室友比例不变,中学习能力学生大一第一学期的GPA会提高0.124(p<0.05)个标准差,第二学期的GPA会提高0.126(p<0.1)个标准差;如果将中学习能力学生的低学习能力室友换成中学习能力室友,同时保持高学习能力室友比例不变,中学习能力学生大一第一学期的GPA会提高0.13(p<0.05)个标准差,第二学期的GPA会提高0.11(p<0.1)个标准差。如果将低学习能力学生的低学习能力室友换成高学习能力室友,同时保持中学习能力室友比例不变,低学习能力学生大一第一学期的GPA会提高0.153(p<0.1)个标准差。但是,室友学习能力构成的改变,对高学习能力学生大一的学业成绩和低学习能力学生大一第二学期的学业成绩不存在显著影响。
表6学习能力异质性

续表

注:所有回归都控制了性别、民族、政治面貌、困难生和宿舍规模,并加入了省份、宿舍楼栋和专业固定效应;括号内数值为标准误;*、**和***分别表示10%、5%和1%的统计显著性水平。
3.家庭经济条件异质性
为了检验同伴效应是否因学生家庭经济条件不同而变化,本研究根据食堂消费金额将学生分为三类:食堂消费金额前25%的为食堂消费金额高的学生,25%至75%的为食堂消费金额中等的学生,后25%的为食堂消费金额低的学生。表7是模型(3)的回归结果。结果显示,室友入学英语平均成绩对食堂消费金额高的学生与食堂消费金额低的学生的影响存在显著差异,食堂消费金额高的学生大一第一学期GPA更容易受到室友入学英语平均成绩的正向影响。①
表7食堂消费金额异质性

续表

注:所有回归都控制了性别、民族、政治面貌、困难生和宿舍规模,并加入了省份、宿舍楼栋和专业固定效应;括号内数值为标准误;*、**和***分别表示10%、5%和1%的统计显著性水平。
虽然食堂消费金额能够反映学生家庭经济条件,但是同伴效应也可能影响食堂消费金额,食堂消费金额高可能表明同宿舍的人更愿意一起去食堂消费。因此,食堂消费金额可能同时受家庭经济条件和同伴效应的影响,同伴效应可能同时影响食堂消费金额和学业成绩。为了进一步检验同伴效应是否因家庭经济条件而异,本研究以困难生为参照组,分析困难生与非困难生同伴效应的差异。表8第(1)列和第(3)列为交互模型(4)的回归结果。结果表明,室友对困难生与非困难生大一GPA的影响不存在差异,困难生与非困难生大一宿舍同伴效应均不显著。表8第(2)列和第(4)列为模型(5)的回归结果,对于困难生而言,困难生室友是其同家庭经济条件室友,非困难生室友是其异家庭经济条件室友;反之亦然。结果显示,同家庭经济条件室友与异家庭经济条件室友对大一学生GPA的影响不存在显著差异。从以上回归结果可知,室友对个体学业成绩的影响无家庭经济条件差异,不同家庭经济条件的室友对个体学业成绩的影响亦无差异,食堂消费金额因受到同伴效应的影响干扰了家庭经济条件异质性的分析。
表8家庭经济条件异质性

续表

注:所有回归都控制了性别、民族、政治面貌和宿舍规模,并加入了省份、宿舍楼栋和专业固定效应;括号内数值为标准误;*、**和***分别表示10%、5%和1%的统计显著性水平。
(三)稳健性检验
如数据来源所述,本研究的宿舍包括2、3、4、5人间,限于数据的可获得性,无法判断2、3人间是大一学生和高年级学生混住还是本身就是2、3人间。因此,本研究仅以4、5人间宿舍为样本,对表6和表8的回归结果进行稳健性检验,结果见表9和表10。表9显示,如果中学习能力学生的低学习能力室友换成中学习能力室友,同时保持其高学习能力室友占比不变,那么中学习能力学生大一第一学期GPA会受到显著正向影响;但高、低学习能力学生对其室友学习能力构成变化不敏感。这与表6的结果相似,一定程度上说明表6的回归结果稳健。
表9稳健性检验:学习能力异质性

续表

注:所有回归都控制了性别、民族、政治面貌、困难生和宿舍规模,并加入了省份、宿舍楼栋和专业固定效应;括号内数值为标准误;*、**和***分别表示10%、5%和1%的统计显著性水平。
表10第(1)、(2)列的结果与表8第(1)、(2)列结果一致,说明交互模型(4)的结果稳健,室友对困难生与非困难生的影响无显著差异。但是,表10第(4)列的结果显示,异家庭经济条件室友入学英语平均成绩对个人大一第二学期GPA存在显著负向影响。以上回归结果表明,基于随机分配的室友,不论其家庭经济条件与本人是否相同,均不会对本人大一GPA产生显著影响;但随着入学时间的增加,学生个人GPA会受到与本人家庭经济条件不同的室友的负面影响。
表10稳健性检验:家庭经济条件异质性

续表

注:所有回归都控制了性别、民族、政治面貌和宿舍规模,并加入了省份、宿舍楼栋和专业固定效应;括号内数值为标准误;*、**和***分别表示10%、5%和1%的统计显著性水平。
四、结论与讨论
本研究基于我国东部一所“双一流”高校2018年本科生行政管理数据,利用随机分配室友的自然实验,对大一学生学业成绩的宿舍同伴效应进行了初步考察。研究发现,平均意义上大一学生学业成绩的宿舍同伴效应不显著。虽然有研究发现,中国精英高校的室友交往密切[50][51],但本研究没有证据表明室友入学英语成绩对学生大一学业成绩存在显著影响。也就是说,地理位置上邻近的同伴未必会带来学业成绩上的趋同。这与梁耀明和何勤英[52],McEwan和Soderberg[53],Foster[54]的研究结论一致,但与张羽等人[55]、权小娟[56]的研究结论不同。研究结论的差异表明在高等教育的不同阶段,我国不同类型的高校,甚至同类型的高校之间,同伴效应也可能存在差异,这印证了高等教育中的同伴效应是特定环境的产物。
同伴效应的异质性检验发现,大一学生学业成绩的宿舍同伴效应存在学习能力异质性。高、低学习能力的学生受室友学习能力构成变化的影响不显著,中学习能力的学生对室友学习能力构成变化敏感。这与Zimmerman[57]的研究结论基本一致。同时也印证了同伴效应中的“精品/分流”模型,即个体与其具有相似特征的人聚集在一起表现最好[58]。此外,本研究还发现,随着新生入学时间的增加,室友学习能力构成的变化对中学习能力学生学业成绩的影响逐渐减弱。一种可能的解释是,随着新生入学时间的增加,其校园社交圈逐步完善,除室友之外的同伴群体对他们的学业成绩可能有更大的影响。
除学习能力异质性之外,本研究还发现不同家庭经济条件的学生受室友的影响无显著差异;与本人家庭经济条件相似的室友对学生学业成绩无显著影响,但随着入学时间的增加,在室友超过3人的宿舍里,学生学业成绩会受到与本人家庭经济条件不同的室友的显著负影响。这可能是因为家庭经济条件不同的学生因学习生活习惯不同而互不适应,这种不适应造成潜在摩擦从而导致彼此之间的负向影响。学习能力和家庭经济条件异质性的存在可以为高校优化学生宿舍管理提供参考,形成室友组合的最佳方式,进而提高学生的整体学业成绩。
综上,本研究认为宿舍同伴效应可能存在于某些学生群体,但它不是样本高校大一学生学业成绩的重要影响因素。当然,本研究也存在一些不足。首先,影响大学生学业成绩的同伴群体可能有很多,室友只是其中之一,因此,本研究识别的宿舍同伴效应可能只是大学生学业成绩同伴效应的下限,未来的研究可以考虑其他同伴群体,比如班级同学、专业同学。其次,尽管已有研究发现同伴效应与SAT语言成绩的联系比SAT数学成绩更紧密[59],但入学英语成绩只能部分衡量学生学习能力,进一步的研究如果能添加其他具有可比性的学习能力代理变量,对同伴效应的估计会更准确。最后,本研究未对宿舍同伴效应机制进行探讨,因此,无法对研究发现进行深入解释,尤其是以往研究中没有提及的家庭经济条件异质性,这也是未来研究的方向。
注释:
①考虑到性别可能影响食堂消费金额,本研究在OLS回归中控制了性别。在不控制性别的情况下,困难生食堂消费金额也显著低于非困难生(回归系数为-2.762***,标准误为0.178)。
②如果不依据食堂消费金额对学生进行分类,用食堂消费金额与室友入学英语成绩进行交互,大一第一学期的交互系数正显著(交互系数为0.012,标准误为0.004),大一第二学期的交互系数不显著,回归结果性质与表6一致。
参考文献:
[1][41]陆铭, 张爽.“人以群分”:非市场互动和群分效应的文献评论[J].经济学(季刊), 2007(3).
[2]杜育红, 袁玉芝.教育中的同伴效应研究述评:概念、模型与方法[J].教育经济评论, 2016, (3).
[3]Coleman, J. , Campbell, E. , Hobson, C, et al.Equality of Educational Opportunity. Washington, D.C. : Government Printing Office, 1966.
[4]Carrell, S. E., Sacerdote, B. ,West, J. E. “From Natural Variation to Optimal Policy?[J].The Importance of Endogenous Peer Group Formation”,Econometrica, 2013, 81(3):855-882.
[5][6]Brunello, G. ,Paola, M. D. ,Scoppa, V. “Peer Effects in Higher Education :Does the Field of Study Matter?”[J]. Economic Inquiry, 2010, 48(3):621-634.
[7][34][44][47]Feld, J. , Zölitz, U.“Understanding Peer Effects on the Nature, Estimation, and Channels of Peer Effects” [J]. Journal of Labor Economics, 2017,35(2): 387-428.
[8]Lyle, D. S. “The Effects of Peer Group Heterogeneity on the Production of Human Capital at West Point”, [J].American Economic Journal:Applied Economics, 2009,1(4): 69-84.
[9][29]Brady, R. R. , Insler, M.A., Rahman, A. S. “Bad Company: Understanding Negative Peer Effects in College Achievement” [J].European Economic Review,2017(98): 144-168.
[10]Foster, G. “The Impact of International Students on Measured Learning and Standards in Australian Higher Education” [J].Economics of Education Review, 2012(31): 587-600.
[11]Hill, A. J. “The Positive Influence of Female College Students on Their Male Peers”,Labour Economics, 2017(44):151-160.
[12]Dills, A. K. “Classroom Diversity and Academic Outcomes”[J].Economic Inquiry, 2018,56(1): 304-316.
[13]Mehta, N. ,Stinebrickner, R. ,Stinebrickner, T. “Time-use and Academic Peer Effects in College”[J].Economic Inquiry, 2019,57(1): 162-171.
[14]Oosterbeek, H.,Ewijk V.R.“Gender Peer Effects in University: Evidence from a Randomized Experiment”[J].Economics of Education Review, 2014,38: 51-63.
[15][28][48]Sacerdote, B.“Peer Effects with Random Assignment: Results for Dartmouth Roommates”[J].Quarterly Journal of Economics, 2001, 116(2): 681-704.
[16][26][32]Carrell, S. E. ,Fullerton, R.L., West, J. E. “Does Your Cohort Matter? Measuring Peer Effects in College Achievement” [J].Journal of Labor Economics, 2009, 27(3): 339-464.
[17]Booij, A. S. , Leuven, E., Oosterbeek, H. “Ability Peer Effects in University: Evidence from a Randomized Experiment”[J].Review of Economic Studies, 2017, 84(2): 547-578.
[18][53]McEwan, P.J.,Soderberg, K.A.“Roommate Effects on Grades: Evidence From First-Year Housing Assignments”[J].Research in Higher Education, 2006,47(3): 347-370.
[19][42][57][59]Zimmerman, D. J. “Peer Effects in Academic Outcomes: Evidence from a Natural Experiment” [J]. Review of Economics and Statistics, 2003,85(1):9-23.
[20][54]Foster, G. “It's not Your Peers, and it's not Your Friends: Some Progress toward Understanding the Educational Peer Effect Mechanism” [J]. Journal of Public Economics, 2006, 90(8):1455-1475.
[21][50]Han, L. , Li, T. “The Gender Difference of Peer Influence in Higher Education” [J]. Economics of Education Review, 2009,28(1): 129-134.
[22][33]Stinebrickner, R. ,Stinebrickner, T. “What Can be Learned About Peer Effects Using College Roommates? Evidence from New Survey Data and Students from Disadvantaged Backgrounds” [J]. Journal of Public Economics, 2006, 90(8): 1435-1454.
[23]Ficano, C. C. “Peer Effects in College Academic Outcomes-gender Matters!” [J]. Economics of Education Review, 2012, 31(6): 1102-1115.
[24][30]Griffith, A. L. ,Rask, K. N. “Peer Effects in Higher Education: A look at Heterogeneous Impacts” [J]. Economics of Education Review, 2014, 39:65-77.
[25]Hong, S. C. , Lee, J. “Who is Sitting Next to You? Peer Effects Inside the Classroom”[J].Quantitative Economics, 2017,8(1): 239-275.
[27]Chen, Q.H., Tian, G.Q., Okediji, T.O., “Quasi-experimental Evidence of Peer Effects in First-year Economics Courses at a Chinese University” ,The Journal of Economic Education, 2014,45(4): 304-319.
[31]Paloyo, A.R.“Peer Effects in Education: Recent Empirical Evidence”[J]. The Economics of Education. Second Edition,2020(21): 291-305.
[35][46][49]Sacerdote, B. “Experimental and quasi-experimental analysis of peer effects: Two steps forward?” [J]. Annual Review of Economics,2014,(6): 253-272.
[36][55]张羽, 杨斌, 张春生, 朱恒源.中国高校班集体制度对学生成绩影响的实证研究[J].清华大学学报(哲学社会科学版),2011(3).
[37][56]权小娟.大学成绩的同伴影响研究:基于多层次模型的分析[J].清华大学教育研究,2015(5).
[38][52]梁耀明, 何勤英.大学生学业成绩的宿舍同伴效应分析[J].教育与经济,2017(4).
[39]Cameron, T. Microeconometrics .Cambridge University Press.
[40][58]Sacerdote, B. “Peer Effects in Education: How Might They Work, How Big are They and How Much do We Know Thus Far?” [J]. Handbook of the Economics of Education, 2011(3):249-277.
[43]Manski, C. F. “Identification of Endogenous Social Effects: The Reflection Problem” [J]. The Review of Economic Studies, 1993, 60(3):531-542.
[45]Britton, J. , Vignoles, A.“Education Production Functions ”[J].Handbook of Contemporary Education Economics, 2017(2): 246-271.
[51]程诚.同伴社会资本与学业成就——基于随机分配自然实验的案例分析[J].社会学研究,2017(6).
Roommates' Peer Effects on Freshman's Academic Performance
—— Research on a “Double First-Class” University
BAI Lu, LIU Xiao-gang, GAO Yao-ming
Abstract: Understanding and identifying the size, nature and mechanism of peer effects in higher education is essential for the formulation, implementation, and evaluation of higher education policies, as well as for the effective organization and management of students in a group environment. Based on the data of undergraduates in a “Double First- Class”university in eastern China, the natural experiment of randomly assigning roommates is used to investigate the roommates' peer effects on freshman's academic performance. The research found that, on average, roommates' academic ability has no significant impact on individual freshman's academic performance; however, students with different family economic conditions are affected differently by roommates, students with medium academic ability are sensitive to changes in the composition of roommates' academic ability, while students with high and low academic ability are not significantly affected by changes in the composition of roommates' academic ability; as the enrollment time increases, students will be significantly negatively affected by roommates who have different financial conditions from their families.
Key words: peer effects; academic performance; natural experiment; “Double First-Class” university
初审:王琳
复审:王晓燕
终审:蒋立松