摘 要:少数民族学前儿童国家通用语言能力测评体系建构不仅是新时代背景下民族地区高质量普及国家通用语言的需要,也是对少数民族学前儿童国家通用语言发展实施大规模质量监测的现实需求。从测评工具分析的视角对少数民族学前儿童国家通用语言能力测评体系建构进行研究,在归纳梳理国内外学前儿童语言发展测评研究的基础上,以近年来大规模少数民族学前儿童国家通用语言发展测评研究为分析文本,从测评的出发点、标准化程度、内容范围、方式方法和使用技术等方面对已有研究进行分析,并从当前少数民族学前儿童国家通用语言能力测评的目标取向与价值功能、内容维度与指标建构、范式确立与方法选择几个方面进行理论探讨,以期为我国少数民族学前儿童国家通用语言测评体系建设、开发和完善科学的测评工具提供理论参考。
关键词:少数民族学前儿童;国家通用语言能力测评;国家通用语言教育
一、问题提出
当前民族地区的学前儿童国家通用语言教育正处在从推广向普及转型的关键期。对于少数民族学前儿童而言,掌握国家通用语言对进入小学的语言准备及未来的学习发展都至关重要。为此,国务院扶贫办会同教育部办公厅于2018年7月联合下发了《关于开展“学前学会普通话”行动的通知》,针对内蒙古、广西、四川、贵州、云南、西藏、甘肃、青海、新疆9个民族省份提出了“学前儿童在接受义务教育前能够使用国家通用语言进行沟通交流”的要求。[1]为进一步推动民族地区幼儿园使用国家通用语言开展保教工作,2020年7月,教育部办公厅印发了《关于实施学前儿童普通话教育“童语同音”计划的通知》,规定从2021年秋季学期起,未使用国家通用语言文字开展保教活动的民族地区、农村地区幼儿园全部使用国家通用语言开展保教活动,为幼儿营造良好的普通话教育环境。[2]目前民族地区幼儿园已开始全面实施国家通用语言教育,如何科学准确地评价少数民族学前儿童的国家通用语言发展水平,有效实施质量监测,成为当前及今后一个时期重要而紧迫的任务。为便于相关工作的开展,2020年9月,国务院办公厅发布的《关于全面加强新时代语言文字工作的意见》要求:“要开展全国普通话普及情况调查和质量监测……建立学生语言文字应用能力监测和评价标准,完善国家通用语言文字应用能力测评体系。”[3]
我国关于少数民族学前儿童国家通用语言质量测评的研究相对较少,大多是建立在地方实践基础上、着眼于双语教育质量提升的研究。在当前全面普及国家通用语言文字的时代背景下,建立健全少数民族学前儿童国家通用语言能力测评体系,制定科学有效的质量标准,对民族地区国家通用语言普及、中华优秀文化传承和铸牢中华民族共同体意识都具有重要的现实意义和深远的历史意义。本文通过对近年来的已有研究进行分析,就少数民族学前儿童国家通用语言能力测评体系建构的应然特征进行探讨,以期对后续的研究以及国家制定相应政策提供启示与参考。
二、国际国内学前儿童语言能力测评研究综述
(一)国际学前儿童语言能力测评研究
扫描国际学前儿童语言能力测评研究,其测评的内容指标、方式方法等受时代影响并随主流语言能力理论的变化而有所不同。从当前的研究来看,在测评内容上已不再局限于词汇、语法和语句的习得,形成了包括语音、语义、语法、语句、叙事语言、沟通语言、学业语言等在内的全方位测评体系;从测评的方式方法看,除使用标准化测量工具进行测评外,还使用包括基于真实情境的观察评价、基于游戏活动的语言评估和家庭报告等测评方法。
标准化测评工具是国际上应用最为广泛的学前儿童语言能力测评工具,具有标准化程度高、测评结果精确等优点。现有测评工具分为语言能力综合测评和单项测评两大类。综合测评研究大多是作为认知发展水平测量的一部分包含在对婴幼儿整体发展水平的测量当中,代表性的测评工具主要有:《贝利婴幼儿发展量表》(BSID)、《伍德科克-约翰逊测验》(WJ)、《穆林早期学习量表》(MSEL)、《早期儿童保健和发展量表》(ECCD)、《美国幼儿发展筛选量表》(ESI)等。单项测评工具主要有:《皮博迪图片词汇测验》(PPVT),主要用于评价儿童感受性词汇的理解能力;《表达词汇测验》(EVT),主要用于测查儿童的表达性语汇发展水平;《埃德蒙顿叙事语言规范测试量表》(ENNI),用于评估儿童叙事语言发展水平;《麦克亚瑟-贝茨沟通发展量表》(CDI),用于对儿童沟通语言发展状况进行评估;《学业语言发展水平测验量表》,主要测试4—7岁儿童的学业语言发展水平。
除使用标准化测量工具进行测评外,还有基于自然情境、以观察为基础的非标准化测评手段。目前国际上广泛应用的非标准化测评工具主要有:《学前儿童观察记录系统》(COR),为美国高宽课程(HighScopePreschoolCurriculum)评价儿童发展水平的重要测量工具之一,多国的研究与使用证明COR具有较高的信效度;[4]《以游戏为基础的跨学科评价法》(TPBA),由美国丹佛大学林德(Linder)团队研发,其特点是在真实的游戏情境下,在儿童父母或其他儿童的参与下,全方位对儿童的发展进行综合评估。[5]自然情境下儿童的语言表达更接近真实水平,测评结果也更为真实有效,尤其是测评方式简便灵活,可广泛用于教师、家长等进行过程性评价。
(二)国内学前儿童语言能力测评研究
国内关于学前儿童语言能力测评的研究主要集中在对汉语能力的测评上,使用的测评工具主要有两种:一是修订的国际标准化测评工具,二是自行研制的标准化测评工具。
根据国际标准化测评工具进行修订的工具主要有:徐姗姗翻译修订的《贝利婴幼儿发展量表》(BSID-Ⅲ)[6],翁文磊、林蕙蕙等修订的《美国幼儿发展筛选量表》(ESI)[7],谭霞灵、梁卫兰等根据《麦克亚瑟-贝茨沟通发展量表》(CDI)修订的《中文早期语言与沟通发展量表》(普通话版,CCDI)[8],华东师范大学儿童语言研究中心翻译和修订的《汉语接受性词汇测验量表》(PPVT-R)[9]等。我国自行研制的标准化测评工具主要有:由香港教育大学与北京语言大学合作完成的《学前汉语儿童语言评估量表》(CPLS),张厚粲等人1990年编制的《中国儿童发展量表(3—6岁)》(CDCC)[10],天津师范大学语言研究所2013年研制的《学前儿童语言能力测试》[11]等,均有较高的综合性和良好的信效度。以上学前儿童语言测评工具,无论是对国际标准化测评工具进行修订还是自行研制,都是基于汉语儿童语言发展与学习特点而编制或修订。
三、我国少数民族学前儿童国家通用语言能力测评研究
我国关于少数民族学前儿童国家通用语言能力测评的研究起步较晚,相关研究也很有限,多为民族地区开展双语教育以来基于民族自治地方教育实践的区域性研究。从研究内容上看,主要是对少数民族学前儿童的国家通用语言能力进行综合测评,重点为词汇掌握和语义理解;从研究方法上看,主要是使用标准化测评工具进行测评,包括国际上通用的标准化测评工具和自行研制的测评工具。
(一)运用国际标准化测评工具进行的评价研究
运用国际标准化测评工具对少数民族学前儿童的国家通用语言能力进行评价,其代表性研究是由华东师范大学周兢等在2011年开展的“新疆学前儿童汉语读写能力萌发与早期汉字习得”研究。该项研究主要是对维吾尔族学前儿童的汉语读写能力进行测评,测评内容包括汉语接受性词汇语义发展水平、汉语表达性词汇语义发展水平、汉语叙事语言发展水平、汉语学业语言发展水平4个部分。汉语接受性词汇语义发展水平测评选用《皮博迪图片词汇测试》(PPVT),汉语表达性词汇测评选用《儿童表达性词汇测试量表》(EVT,华东师范大学儿童语言研究中心改编版),汉语叙事语言发展水平测评选用《埃德蒙顿叙事规范测试量表》(ENNI),汉语学业语言发展水平测评工具是由哈佛大学教育研究院研究团队与华东师大儿童语言研究中心基于“英语儿童学业语言发展水平测试”共同研发的修订版测试量表。[12][13]相关测试内容、方法及使用素材等情况见表1。
表1 新疆维吾尔族学前儿童国家通用语言能力测评结构统计(2014年)

该项研究使用国际标准化测评工具,获得了新疆维吾尔族学前儿童汉语综合能力的基础数据。同时,运用语料分析技术,通过让儿童阅读图书和图片后进行讲述,收集汉语语料,获得了有关儿童语言发展的平均语句长度和最长5句话语平均语句长度等分析结果,既对叙事语言发展水平进行了补充测评,同时又测查了句法结构的掌握情况。
(二)自行研制测评工具进行的评价研究
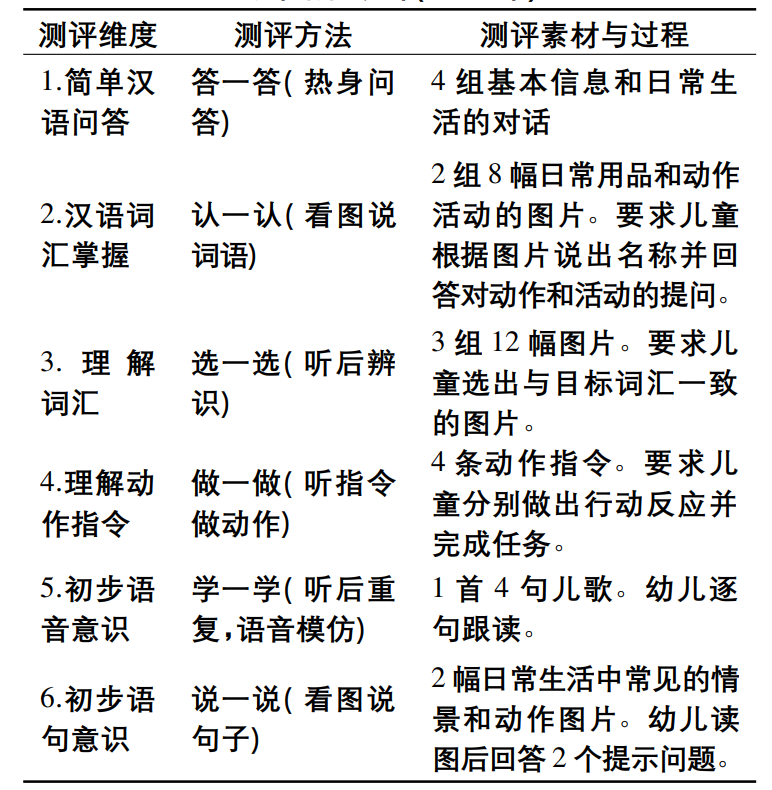
自行研制测评工具对少数民族学前儿童的国家通用语言能力进行测评,代表性研究为赵晓非、王陆正、唐欢等于2013年开展的“少数民族学前幼儿汉语能力标准及测评方式研究”。该项研究是在对新疆、青海等双语幼儿园的汉语教育质量进行大规模监测基础上进行的研究,测评工具是根据少数民族学前儿童第二语言学习的特点、按照民族地方对双语教育的相关要求、围绕汉语“听说能力”来进行设计与编制。测评内容包括“简单汉语问答”“汉语词汇掌握”“理解简单词汇”“理解动作指令”“初步语音意识”“初步语句意识”6个维度,重点考查少数民族学前儿童的汉语理解与表达能力。测试方法与6个内容维度相对应,分别为“答一答”“认一认”“选一选”“做一做”“学一学”“说一说”(见表2)。[14] [15]。
表2 新疆双语幼儿园学前儿童汉语能力测评结构统计(2017年)

该项研究的研究对象涉及新疆的5个少数民族自治州、70所幼儿园的4207名幼儿,为一次较大规模的民族地区学前儿童汉语能力监测研究,在测评方式上进行了一定的创新,即运用平板电脑技术,采用“人机对话”的方式进行。平板电脑完整的控制程序,既保证了测试过程的标准化,又相应减少了测试工作量,有效节约了人力资本;电脑所具有的录音、录像功能,为后期验证评分结果提供了依据,保证了大规模测评结果的精确性;人机对话的方式也最大限度减少了因测试员个体差异而产生的测评误差,使评价结果更为客观准确。[16]另一自行研制测评工具进行评价的研究是2018—2020年四川省凉山彝族自治州开展的“学前学会普通话”行动试点。该项研究是在推普脱贫攻坚背景下,为贯彻落实国务院扶贫办、教育部办公厅《关于开展“学前学会普通话”行动的通知》精神,探索民族地区学前儿童推普路径,由国务院扶贫办、教育部会同四川省委省政府在四川省凉山州开展的 “学前学会普通话”行动试点工作。为考查行动试点取得的成效,研制了相应的测评工具——《凉山州“学前学会普通话”行动学前儿童普通话达标测评标准(试行)》。该测评标准的制定,本着尊重学前儿童健康成长和语言学习客观规律,按照梯度渐进、逐年提高的原则,以“听懂、会说、敢说、会用”为基本目标。测评维度包括听力理解、口语交际、看图表达等,共有10项测试指标;测试采用问答、交谈、诵唱、游戏、观察等方式进行(见表3)。
表3 凉山州幼儿园第二学年汉语能力测评结构统计(2019—2020年)

该项测试面向凉山州的全体在园儿童,是一项普通话水平达标测试。测试标准按照3个学年分别制定(对应3-4岁、4-5岁、5-6岁3个年龄段),总分为100分,分为优秀、良好、合格、不合格4个等级。该测试工具具有内容简单、方法灵活、便于操作、针对性强的特点。
四、对我国少数民族学前儿童国家通用语言测评研究的检视与分析
以上我国少数民族学前儿童国家通用语言能力测评研究,都属于语言发展综合能力测评,因此在测评维度上存在一定的共性。虽然有些维度在命名上有所不同,但几乎都包含了汉语词汇掌握、语义理解和语言表达等维度。看到共性的同时也应注意到,各研究在测评的领域范围和维度指标等方面存在一定的差异性(见表4)。
表4 少数民族学前儿童国家通用语言能力测评维度与使用工具情况统计

经前文阐释及以上归纳,我国少数民族学前儿童国家通用语言能力测评相关研究的差异性主要体现为以下几个方面。
其一,测评的出发点不同。从已有研究来看,一类研究是基于民族地区双语教育水平提升的测评研究。以少数民族学前儿童的汉语理解能力和表达能力为测评重点,进行纵向发展比较或是横向双语比较,其目的是检测民族地区幼儿园双语教育的成效以及在双语教育背景下的学前儿童国家通用语言发展水平,以达到教育反馈进而促进双语教育质量提升的目的,其中诊断与反馈的意义更为突出,例如周兢、赵晓非等对新疆少数民族学前儿童的研究;另一类研究是基于少数民族学前儿童入学准备的需要,目的在于达成一定语言发展目标的研究,如凉山州“学前学会普通话行动试点”中对彝族儿童国家通用语言能力的测评,青海省基于少数民族学前儿童语言发展核心素养制定的《青海省学前儿童普通话水平量化指导纲要》及相应的测评研究。这一类研究的目的非常明确,有具体的评价等级和一定的目标达成,更具评价和监测意义。由于尚处在研究初级阶段,相关研究还不够成熟。
其二,测评工具的标准化程度不同。使用国际标准化测评工具进行的研究,其优点在于测评方法的规范性与科学性,即操作程序固定,操作简便,较少受到主试的影响,因此研究过程的标准化程度更高,研究结果更具反馈与分析意义;其局限性在于,一是测试工具为基于母语的语言发展能力测量,难以关照到少数民族学前儿童第二语言学习与发展的实际情况,二是测试过程及之后的技术分析难度较大,对测试人员的要求更高。自行研制测评工具进行语言测评的相关研究,其优点是充分考虑到国家通用语言作为少数民族学前儿童第二语言学习的实际情况,测试工具的设计具有较强的针对性和实效性,测试方法易于操作,便于大规模的质量监测;其局限性是测试的标准化程度不高,测试内容不够全面,使内容效度和结构效度受到一定影响。
其三,测评的内容范围和维度指标不同。使用国际标准化测量工具进行的测评研究,其测试的内容较为全面。例如周兢等对于新疆双语教育情境中的少数民族儿童汉语发展研究,包括了接受性语义发展水平、表达性语义发展水平、叙事语言发展水平、学业语言发展水平和句子长度等内容,基本上涵盖了儿童语言发展的所有方面,并就每一个单项进行单独测试,测试内容全面科学,各测量维度和具体指标涵盖的范围广,其中的逻辑关系较为清晰,测试本身具有较高的信效度;其局限性在于,测试涉及的内容多,范围广,测试时间长,对于少数民族学前儿童来说难度较大,一定程度上影响了测试的信效度。使用自行研制工具进行的测评研究,其测试内容和指标体系是专门针对少数民族学前儿童国家通用语言发展实际来确定,内容相对简单,测试时间较短,素材的选择更贴近当地儿童的实际生活。例如赵晓非等对新疆双语幼儿园双语教育质量的监测研究,共有综合性的6个内容维度,凉山州 “学前学会普通话”行动试点普通话达标测试共有综合性的10项测评指标,内容的针对性较强,总体测试时间较短;其局限性是测试内容的范围较小,具体维度指标不够全面,尤其是叙事语言与学业语言能力部分有所缺失。
其四,测评的方式方法与使用的测评技术不同。使用国际标准化测量工具进行的测评研究,严格按照既定程序进行测评,同时使用了语料分析技术,测评语句的长度和平均长度,测评方法严格规范,所使用的语料分析技术科学有效;局限性是高结构化的测评方式较为刻板,容易使儿童产生心理的不适应,进而影响测试的真实性和准确性,同时对测试人员的要求较高。使用自编测量工具进行的测评研究,在使用固定程序进行测试的同时还采用了人机对话、诱导对话、自由游戏、故事创作等方法,测试方法相对灵活多样,充分考虑了学前儿童大脑容易疲劳,注意力容易分散等特点;局限性是测试方法尚缺乏规范性,测试结果难以进行科学系统分析。
五、我国少数民族学前儿童国家通用语言能力测评体系建构的理论思考
通过对以上少数民族学前儿童国家通用语言能力测评研究的分析,结合我国少数民族学前儿童国家通用语言发展实际以及相关实测体会,认为还有一些需要深入探讨的理论问题,在未来的测评体系建构和测量工具设计中需要加以考虑,以促进和完善相关研究。
一是测评的目标导向与价值功能。随着我国少数民族语言教育政策的发展、转型以及小学“三科”国家通用语言教学的全覆盖,基于入学准备的需要、体现一定目标的达成应成为未来研究的基本指导思想,即实现 “少数民族儿童在接受义务教育前能够使用国家通用语言进行沟通交流,形成国家通用语言思维习惯”的教育目标。从测评的价值功能上看,作为少数民族学前儿童国家通用语言能力测评,不仅具有语言测评的一般功能,如评价、诊断、反馈、改进和提高等功能,还应具有质量监测、教育教学导向等更多的溢出功能。从质量监测的功能来看,要求测试工具相对统一且有相对一致性的测试标准;从教育教学的导向功能来看,要求测试内容全面,指标体系完善,内容应体现幼儿园的基本教育教学要求和学前儿童语言能力核心素养;从测评本身的溢出功能来看,测试素材的选择应更多体现社会主义核心价值观、中华民族共同体意识和以国家通用语言为载体的中华优秀传统文化内涵,使语言测评更具社会价值、儿童发展价值和更多的溢出效应。
二是测评的内容维度与指标建构。首先是进一步丰富测试内容,以提高测试的内容效度。现有测评主要侧重词汇掌握、语义理解和语言表达,相对忽视对语音规范、叙事语言与学业语言的测量。对于少数民族学前儿童而言,由于国家通用语言与民族母语的发音差异较大,其语音测试应作为测评的一个重要方面。相关研究表明,语音意识不仅是培养该语言思维习惯的重要方面,也是其后阅读能力高低的有力预测源之一。[17]学业语言是日常交流语言中较难的部分,其中的指代关系、修饰限定关系和逻辑关系等词汇,在日常生活中很难自然习得,需要设计特定的学习情境来进行学习,因此增加学业语言测量,既能够完善测量内容,又能够有效促进幼儿园相关教育活动的开展,为少数民族儿童进入小学学习提供更为坚实的语言基础。结合国际标准化测量的指标体系和相关理论研究,未来的测量指标体系建构应考虑以学前儿童语言发展的核心经验为立足点,建立包括语音规范、词汇掌握、语义理解、语言表达、叙事语言与学业语言在内的全方位的测量维度与指标体系[18]。
三是测评的范式确立与方法选择。首先,从语言测评本身而言,测评方式应更倾向于标准化范式。可借鉴国际标准化测量工具设计的内容结构与维度指标,使测量内容更全面,维度指标更合理,以提高测评的信效度。其次,为满足广大教师和儿童家长进行过程性评价的需要,基于日常生活和游戏活动的观察测量、父母报告等非标准化测量方式也应作为测评体系的一部分。对于具体测评方法的确定,应体现规范性、可操作性和一定程度的多样化与动态性。规范性是强调测评的标准化,避免随意性,以保证测评信度;可操作性是强调测评方法简便快捷,便于广大教师等相关测试人员进行操作;多样化与动态性主要是针对学前儿童的心理特点和作为少数民族学前儿童的二语能力测试,避免因测试方法单一而造成儿童的心理紧张、缺乏耐心等情况产生。
六、结语
在当前全面普及国家通用语言文字的时代背景下,加强国家通用语言普及质量监测与评估、不断优化质量管理成为新时代语言文字工作的重点。根据当前的国家通用语言教育政策和教育改革形势,研究者应树立正确的少数民族学前儿童语言发展观和国家通用语言质量观,从第二语言学习的实际情况出发进行少数民族学前儿童的国家通用语言能力评价研究。在指导思想上,从少数民族学前儿童入学准备的语言需要出发,体现一定质量目标的达成,为儿童进入小学奠定坚实的国家通用语言基础;在测评的内容维度和指标体系建构上,力求涵盖范围更广,内容更全面,测评维度指标更加清晰合理;在测评范式与方法的选择上,应进一步提高测评的标准化程度,制定相对统一的评价标准,以便于大规模的质量监测与反馈,同时加强非标准化测量工具的开发与使用,以满足日常教学中过程性评价的需要,逐步建立起以标准化测量为主,标准化测量与非标准化测量相结合的测评体系;在测试素材的选择上应考虑将中华优秀传统文化、体现国家主流价值观的内容和各民族地方的本土经验相结合,使语言测评更具教育导向功能和溢出效应,同时增强测评的实效性。国家层面,应考虑制定相应的少数民族学前儿童国家通用语言测试大纲,加强相关语料库建设以及相应的课程资源开发,以尽快构建起全方位的少数民族学前儿童国家通用语言测评体系,加强相关制度建设。
参考文献:
[1]李瑞华,徐福,陈婷丽.我国少数民族学前儿童国家通用语言教育:政策干预与实践思考[J].民族教育研究,2021(4):57-64.
[2]中华人民共和国教育部.教育部办公厅关于实施学前儿童普通话教育“童语同音计划“的通知[EB/OL].http://www.moe.gov.cn/srcsite/A18/s3129/202108/t20210802_548318.html.
[3]中国政府网.国务院办公厅关于全面加强新时代语言文字工作的意见[EB/OL].http://www.gov.cn/zhengce/content/2021-11/30/content_5654985.htm.
[4]霍力岩,陈雅川,周彬.美国学前儿童观察记录系统的评价内容、实施方法与借鉴意义[J].中国特殊教育,2015(1):63-67.
[5]FRENETTE SOUTHWOOD,ANNF RUSSELL. Comparison ofconversation,free play and story generation as methods of language sample elieitation[J].Journal ofspeech,language,and hearing research,2004(47):366-376.
[6]徐姗姗,黄红,张劲松,等.贝莉婴幼儿发育量表-第三版评价上海市婴幼儿发育水平的应用初探[J].中国儿童保健杂志, 2011(1):38-40.
[7]翁文磊,林蕙蕙,程华山.幼儿发展筛选量表(ESI)上海市区修订报告[J].心理发展与教育,1999,15(2):12-16.
[8]梁卫兰,郝波,王爽,等.中文早期语言与沟通发展量表——普通话版的再标准化[J].中国儿童保健杂志.2001,9(5):295-297.
[9]桑标,缪小春.皮博迪图片词汇测验修订版(PPVT-R)上海市区试用常模的修订[J].心理科学通讯,1990( 5) : 20-25.
[10]周容,张厚粲.CDCC中国儿童发展量表(3-6岁)的编制[J].心理科学,1994(3):137-140.
[11]天津师范大学语言研究所.学龄前儿童语言能力测试[M].天津:天津大学出版社,2013.
[12]周兢,李传江,杜丽君,等.新疆学前双语教育情境中民族儿童的汉语发展研究[J].华东师范大学学报( 教育科学 版),2014(1) : 11-19.
[13]周兢,张莉,闵兰斌.新疆民族儿童学前双语语义发展与入学认知准备的相关研究[J].华东师范大学学报(教育科学版),2015,33(2):25-33.
[14]赵晓非,张君,王陆正.少数民族学前幼儿汉语能力监测研究[J].课程·教材·教法,2017(11):46-52.
[15]赵晓非,王陆正,唐欢.少数民族学前幼儿汉语词汇和语句能力的测评分析——基于新疆双语幼儿园双语教育的质量监测[J].民族教育研究,2017,28(6):130-140.
[16]吴瑞林,王华,赵晓非,等.大规模幼儿语言能力测评的设计与实践——基于表现性评价理念与平板电脑技术[J].学前教育研究,2017(9):34-44.
[17]MCBRIDE-CHANG C,KAILRV.Cross-cultural similarities in the predictors of reading acquisition[J]. Child development,2002,73(5):1392-1407.
[18]张建民.以语音教学新模式提升民族地区教师国家通用语言教学能力[J].云南师范大学学报(哲学社会科学版),2021,53(5):50-56.
The Construction of the National Lingua Franca Proficiency Assessment System for Ethnic:From the Perspective of Assessment Tool Analysis
LI Rui-hua CHEN Shi-qi
Abstract:The construction of the national linguafranca proficiency assessment system for ethnic preschool children is not only the need for high-quality popularization of the national lingua franca in the new era,but also the practical demand for large-scale quality monitoring of the national lingua franca development of ethnic preschool children.From the perspective of assessment tool analysis,this paper makes a theoretical discussion on the construction of the national lingua franca proficiency assessment system for ethnic preschool children.On the basis of summarizing the international and domestic research on the assessment of the national lingua franca development of ethnic preschool children,this paper takes the research on the large-scale assessment of the national lingua franca development of ethnic preschool children in recent years as the analyzing text.It analyzed the existing research from the aspects of starting point,standardization degree,content scope,methods,technology and so on.It also makes a theoretical exploration on the target orientation and value function,content dimension and index construction,paradigm establishment and method selection of the current national lingua franca proficiency assessment for ethnic preschool children,so as to provide a theoretical reference for the construction,development and improvement of the scientific national lingua franca assessment system for ethnic preschool children in China.
Key words:ethnic preschool children; national lingua franca ability assessment; national linguafranca education
初审:奉楠
复审:王晓燕
终审:蒋立松