摘 要:当前,民族地区具体文化资本、客观文化资本以及制度化文化资本都存在着不同程度的缺失,这是导致民族地区贫困的重要原因。“组团式”教育人才援藏作为民族教育扶贫的重要举措之一,从实现保障、实现方式和实现路径三个方面推动提升了藏区学生的能力,保护了藏区文化遗产,改善了藏区受教育水平,分别提升了藏区的各项文化资本,为我国民族教育扶贫的实现机制提供了借鉴和参考意义。以此为案例,能够进一步推动我国民族教育扶贫实现机制从全方位保障和多渠道方式入手夯实基础,以提升各项文化资本为突破点和关键,实现民族地区和个人的协同发展、脱贫致富。
关键词:民族教育扶贫;文化资本;“组团式”教育人才援藏
坚决打赢脱贫攻坚战,让贫困人口和贫困地区同全国一道迈入全面小康社会”[1],是以习近平同志为核心的党中央对全国人民的庄严承诺。当前,国家已将脱贫攻坚的重点放在了14个集中连片特困地区,其中民族贫困地区更是关系到全国脱贫攻坚大决战的重中之重。“治穷先治愚,扶贫先扶智”,要想打赢民族贫困地区的脱贫攻坚战,就必须抓住教育这一“阻断贫困代际传递的治本之策”[2]。
“组团式”教育人才援藏以集中力量选派内地优质教育人才援藏为手段,带动和培训当地教师,加强西藏教师队伍建设,提高西藏学校教育教学管理水平,实现西藏整体教育内涵式发展。自2016年秋季起,“组团式”教育人才援藏工作已正式启动近三年,实施成效显著。以其组织、政策、待遇全方位的实现保障,因地制宜的多渠道的实现方式,以及提升民族地区三种形式文化资本的实现路径成为了实现我国民族教育扶贫的典型案例,为进一步助推我国民族地区精准扶贫工作的开展,实现全面脱贫、全面建成小康社会的目标提供了新的实现机制。
一、文化资本与教育扶贫
(一)文化资本缺失是民族地区贫困的重要原因
“文化资本”是布迪厄文化社会学理论体系中最重要的概念,主要分为具体的文化资本、客观的文化资本以及制度化的文化资本三种形式。在民族地区,具体的文化资本是指民族地区群众花费大量的时间精力,通过学习而获得的直接经验或间接经验,是其个人的组成部分和文化财产,能够通过个人的综合素质和能力表现出来[3]。客观的文化资本指的是一种客观实在的文化财产,相当于一种文化商品,例如少数民族的手工艺品等。这种文化资本一方面具有自己的商品价值,另一方面因自身内涵而具有丰富的象征意义。制度化的文化资本是指一种得以合法化的文化资本,多以文凭、学位等方式呈现,是少数民族群众学历水平、能力衡量的外显化标准[4]。
目前,我国民族地区群众所拥有的文化资本普遍较少,具体的文化资本由于自身的局限性无法实现充分的发展与转化,大量的客观的文化资本传承困难、濒临流失,制度化的文化资本也由于地区教育水平落后而整体缺乏。从具体的文化资本来说,少数民族有自身的历史发展渊源,具有独特的民族知识体系和民族文化优势,无论是在本土知识、语言文字方面还是在技艺经验方面,都有着较高的能力和素质。但是这些少数民族所拥有的具体的文化资本大多具有受自身独特自然和社会环境限制的地方性、需要与本土生活方式相结合的依附性以及缺乏具体流传和继承形式的口头性等局限[5],无法实现更广范围的、充分深入的发
图1 1982—2010年西藏自治区各种受教育程度的人口比例对比①
展和转化,存在实际开发利用方面的缺失。从客观的文化资本来说,少数民族拥有大量独特的民族文化产品,如手工艺品、民居建筑、乐舞戏曲等等,资源丰富,种类繁多。但是当前年轻一代外出打工、学习,“农村空心化”现象逐年严重,这些文化资本面临着传承困难、后继无人的巨大危险。从制度化的文化资本来说,少数民族多处闭塞偏远的地区,教育发展水平落后。以西藏自治区为例,西藏于2011年实现了“两基”目标②,人口受教育程度相较于1982年已经有了大幅提升(如图1所示),但是与全国平均受教育程度的人口比例(如表1所示)相比,西藏地区人口的受教育程度仍然呈现小学教育水平人口比例偏高,高中教育、高等教育水平人口比例偏低的局面,群众受教育程度整体较低,制度化的文化资本较为匮乏。
表1 2010年西藏自治区与全国受教育程度的人口比例对比③
民族地区各项文化资本的缺失,使得民族群众在文化程度、知识水平以及现代化生产工作技能等方面都存在着较为严重的滞后性和欠缺性,这极大限制了地区生产和发展水平,直接导致了民族地区经济发展的落后。同时,各项文化资本的缺乏,也削弱了民族群众对于科学技术发展的适应性。民族群众逐渐跟不上社会发展的脚步,不断被社会大潮流所“排斥”,更容易陷入到越贫穷越落后、越落后越贫穷的恶性循环之中。
(二)教育是获得文化资本、帮助民族地区脱贫的重要途径
文化资本往往通过“再生产”的方式来获得、传承与转化。常见的方式有两种:一种是代际间的传递。在民族地区,父辈的一言一行、素质教养、兴趣爱好都是孩子学习、模仿、内化的对象,父辈将其所握有的文化知识、手艺技能等文化资本在家庭教育中耳濡目染地传递给子辈,实现文化资本在代际之间的再生产。另一种方式是在学校教育中进行再生产。学校是文化资本再生产最主要的场域[6],民族孩子进入学校学习各科目的知识、不同的语言,使用设备,实现知识的自我内化,形成具体的文化资本,再通过中考、高考等制度化的考核方式进一步获得认可,形成制度化的文化资本,最终实现文化资本的再生产。无论是代际传递还是学校习得,无论是家庭场域还是学校场域,教育都是实现文化资本再生产的重要方式,是获得文化资本的重要途径。
要实现民族地区的脱贫致富,教育是重要的扶贫手段。通过教育,尤其是学校教育,第一能够提升民族地区的文化资本,提升民族群众的科学文化素养和生产劳动能力,培养出更多具有现代化知识和能力的人才,提高民族地区的社会生产力,推动经济发展,摆脱落后贫困;第二,能够不断改进民族地区“读书还不如放牧赚得多”“读再多书,毕业回来还是放牧”等固有观念,改进长期受历史、宗教等影响的价值观念和生活方式,打破陈旧观念,为文化资本的提升、经济情况的改善创造更多的精神动力;第三,能够以更加科学化、系统化的方式和手段推动民族非物质文化遗产的继承和传播,以文化产品带动文化产业,以文化产业带动经济发展,从手艺、技艺、工艺、文艺等多方面不断创造财富,多管齐下帮助民族地区走出贫困,脱贫致富。
二、“组团式”教育人才援藏:教育扶贫提升文化资本的新形式
“组团式”教育人才援藏以援藏教师三年期对口支教为重要手段,开启了全国教育对口支援、教育精准扶贫的新模式。这种模式改变了过去分散式的支援模式,通过支教教师的带动和培训当地教师,加强西藏教师队伍建设,先集中力量援助建设一批示范性中小学,再带动和辐射其他学校,实现西藏办学水平的全面提升,实现西藏地区基础教育的均衡稳步发展。以“扶教育致贫”实现“依靠教育扶贫”[7],提高西藏人民的生活水平,增强人民的获得感和幸福感。“组团式”教育人才援藏作为新时代教育扶贫工作的典型案例,在执行近三年期间成效显著,以组织、政策、待遇的多重保障为援藏扶贫的实现保驾护航,以“百校手拉手”“青蓝工程”等丰富多样的方式作为援藏扶贫实现的契机平台,以通过教育实现学生文化资本的提升作为援藏扶贫实现的基本路径,为我国民族教育扶贫工作的实践提供了可借鉴、参考的新机制。
(一)“组团式”教育人才援藏的实现保障
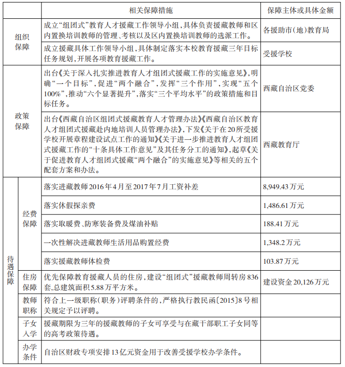
“组团式”教育人才援藏工作作为惠及全体藏区人民的重大民生工程,是藏区全面脱贫、全面建成小康社会、实现现代化建设的重要环节,目标的实现需要从组织、政策、待遇等多个方面精心安排部署,强化组织领导,才能保障长效帮扶。在组织方面,西藏自治区建立了区、地教育人才“组团式”援藏两级政府工作领导体系和区、地、校三级教育部门工作领导体系,各市(地)教育局也成立了“组团式”教育人才援藏工作领导小组,形成了强有力的组织保障。在政策方面,针对自治区内不同地区的发展情况,结合援藏省市的相关政策要求,形成了多种援藏配套方案和方法,形成了全方位的政策保障。在待遇方面,从经费、住房、教师职称、子女入学条件以及当地办学条件等多个方面出台具体规定,为援藏教师团队提供丰富的经费保障,提升教师援藏工作的积极性,形成扎实的待遇保障。(具体的实现保障见表2)
表2 “组团式”教育人才援藏实现的具体保障


(二)“组团式”教育人才援藏的实现方式
“组团式”教育人才援藏工作以“建好一所学校、代管一所学校、示范一个地区”为总体要求,到目前开展顺利,成果初显。首先,明确目标任务,通过系统化的制度规定,做到明确对口关系和服务期限,规范教育人才援藏的具体工作,实现人才深度培养。其次,完善援助机制,通过“组团式”这一特殊形式,促进教育援藏团队与受援学校的深度融合,建立援助学校与受援学校互帮互助、共享优质资源的常态化机制,形成深度、长期的帮扶支持关系。再次,以“组团式”教育人才援藏为契机,传播先进的教育教学理念,推广先进的教学方法,深化西藏地区教育教学改革,激发各受援学校的办学活力,辐射带动西藏整体教育质量的提升。最后,保证落实相关待遇,通过完善各项激励政策,加强对进藏教育人才的重视和保护。其中,“组团式”教育人才援藏采用了多种形式的活动方法,推动建立起了援助学校与受援学校、援藏教师与当地教师、援藏教师和当地学生等多对相关主体的帮扶机制,充分利用了信息化技术完善相关的制度和平台,形成了“组团式”教育人才援藏独特的实现方式。(如表3所示)通过这些多种多样的实现方式,“组团式”教育人才援藏真正提升了藏区学生的受教育水平和藏区教师的整体教育教学质量,被誉为“家门口的内地西藏班”[8]。
表3 “组团式”教育人才援藏实现的主要方式


(三)“组团式”教育人才援藏的实现路径:三种文化资本共同提升
由于历史发展等众多原因,西藏地区整体教育水平落后,平均文化水平较低。大部分学生由于其家庭并不重视科学文化教育的重要作用,难以从家庭代际传递中获得文化资本,学习基础薄弱,再加上受到文化影响,接受教育、自主学习的意愿并不强烈,很难通过自身努力实现文化资本的提升。如此说来,藏区学生获得文化资本最重要的途径就是学校教育。“组团式”教育人才援藏正是通过提高学校的教育质量,一方面提升学生的综合素质和知识技能,增加学生具体的文化资本和制度化的文化资本,另一方面结合民族文化特点开设本土课程,保护、传承和开放更多的客观文化资本,不仅开创了我国民族地区教育扶贫的新尝试,也为我国民族教育扶贫的实现提供了较好的路径探索,为我国民族教育扶贫的进一步完善和发展提供了可参照的机制案例。
从当地学生对“组团式”教育援藏政策满意度影响因素的二元logistic回归分析结果(如表4)④可以看出,援藏教师带来“新鲜的方法”和“讲授民族团结的内容”,均对“学生对援藏教师的满意度”有非常显著的正向影响;而援藏教师的“语言隔阂”和“反对部分讲授的民族文化内容”,对“学生对援藏教师的满意度”具有负向影响,但是影响程度较低。这说明从学生的视角看,虽然援藏教师存在语言交流、民族文化差异等方面的缺点,但是他们所带来的“新鲜的方法”、“讲授民族团结的内容”对学生意义匪浅,受到了学生的极大欢迎,学生也因此获益良多。
表4 学生对教育援藏政策的满意度与影响因素的二元logistic回归分析
在“组团式”教育人才援藏过程中,援藏教师以课堂教学、指导讲座等多种形式展开教学,让学生逐渐掌握了正确的学习方法,养成了良好的学习习惯,开拓了自身视野,培养了一技之长,增强了学习自信心。通过在学校接受高质量的教育,学生逐渐将知识内化,形成了自身具体的文化资本,提升了个人的工作能力和基本素质,为日后的进修、工作提供了强有力的竞争实力,很大程度上影响了个人的薪资待遇和生活水平,真正体现了教育提升学生的具体文化资本、发挥扶贫脱贫功能的重要作用。
目前我国已经进入“文凭社会”[9],学校教育的层次上升是由学历、文凭来体现的。2017年的全国高考数据显示,通过“组团式”教育人才援藏,89.3%的受援高中取得了前所未有的优异成绩,高考升学率在去年63.7%的基础上提升到了94.1%。学习成绩的显著提升,使学生获得了接受更高层次教育的机会,实现了自身制度化文化资本的提升,这不仅能够帮助学生满足更多工作岗位的准入条件,更作为一个外在的衡量标准,成为了学生实现社会流动上升的基础,真正体现了教育提升制度化文化资本,让学生摆脱贫困困境、获得更高质量生活的保障的实际价值。
在“组团式”教育人才援藏中,援藏教师立足于西藏本土文化,积极开发本土课程,编写了适合当地中小学学习的唐卡教材——《新唐卡》。这套教材不仅向学生普及了唐卡文化,同时也充分发挥了中学生创造性思维的优势,在传承唐卡知识的同时为唐卡艺术注入了新鲜活力。这不仅为唐卡这一客观文化资本的传承和发展提供了契机,同时,带动学生对唐卡手工业制作的学习热情,赋予了唐卡手工业制品新的生机和更多价值,实现了以文化产品带动文化产业,以文化产业带动经济发展,以客观文化资本帮助人们走出贫困困境的教育扶贫价值。
“组团式”教育人才援藏工作以不同方式分别提升了三种不同形式的文化资本,真正发挥了教育扶贫的作用,让受援学生不仅仅是走出了生活中的贫困、经济中的贫困,更是走出了思想上的贫困、精神上的贫困,开辟了以教育提升文化资本,帮助民族地区脱贫的新的民族教育扶贫实现路径。


图2 “组团式“教育人才援藏的实现路径
三、民族教育扶贫实现机制
教育作为新时期社会主要矛盾中“人民日益增长的美好生活需要”的重要一环,是边疆少数民族地区扶贫、脱贫,杜绝“返贫”的治本之计。正如习近平总书记总结的:“扶贫必扶智,让贫困地区的孩子们接受良好教育,是阻断贫困代际传递的重要途径。”[10]民族地区有着与其他贫困地区不一样的经济发展情况、社会格局形式以及宗教文化影响,这就更需要我们因地制宜,建立起民族地区特有的教育扶贫实现机制。通过总结“组团式”教育人才援藏工作的实现保障、实现方式和实现路径,进一步概括出民族教育扶贫机制的特点和规律,其中全方位的扶贫保障和多渠道的扶贫方式是民族教育扶贫实现的基础,以提升文化资本的办法帮助走出贫困是民族教育扶贫的关键,实现民族地区与个人的协同发展则是民族教育扶贫的本质。
(一)全方位保障和多渠道方式是民族教育扶贫实现的基础
民族教育扶贫的实现要有多方利益相关者的积极参与和共同保障。民族教育扶贫不仅仅是单一的援助和帮扶,还是关系到民族地区“拔穷根,种大树”的民生工程,是自上而下涉及到中央及民族地方、各级干部及民族地区广大群众的重大工程。正是因为民族教育扶贫涉及面广,涉及人员众多,民族教育扶贫工作的实现就更需要充分调动多方利益相关者的积极性,让政府、社会力量甚至受援群众本人都参与到民族教育扶贫工作中去,形成各个主体之间互相配合、优势互补的协同效应,加强民族教育扶贫的凝聚力和向心力,提高扶贫效率效益,加大扶贫力度,形成全方位的民族教育扶贫实现保障[11]。
民族教育扶贫的实现要采用因地制宜、因时而变的方式方法。实现民族教育的深度扶贫要从民族地区的实际情况入手,实事求是地根据民族地区的真实需要和发展方向,选择民族群众易于接受和采纳、有利于民族地区发展的方式进行教育扶贫,同时以民族地区教育发展情况为参照,及时纠正和改进教育扶贫的方式方法,走出一条因地制宜、因时而变的具有民族发展特色的民族教育扶贫之路。
(二)提升文化资本是民族教育扶贫实现的关键
提升当地的教育质量是民族教育扶贫工作的第一目标。教育质量的提升带来的是民族地区适龄劳动人口受教育水平的提升,是民族地区学生的知识素养与技术能力的提升,是民族地区各类文化资本的提升。依靠教育提升文化资本,于个人而言,要通过实现具体文化资本与制度化文化资本的双重提升,以知识改变命运,改善个人生活质量;于地区而言,要将民族地区的人力资源转变成为人才资源,提升生产力和生产效率,为经济的可持续性发展提供源源不断的人才动力和智力支持。
同时,除了提升具体的和制度化的文化资本以外,民族教育扶贫也可以提升客观文化资本,推进脱贫致富。由于历史发展情况和自然地理因素的不同,多数民族地区有着自己独特的民族文化和风土人情。一方面民族地区的文化资源和旅游资源丰富,另一方面民族手工艺品、非物质文化遗产本身具有较高的文化价值和经济价值。民族教育扶贫能够为这些客观文化资本的传播和传承提供良好的契机和发展平台,注入更多新鲜血液,帮助以更加合理、更加有效的方式开发和保护这些民族地区的客观的文化资本。民族地区客观文化资本的提升,不仅能够创造一定的经济利益,帮助人民走出贫困,同时能够以第三产业的发展进一步改善地区产业结构,减轻生态环境破坏,使民族地区真正依靠教育扶贫,依靠文化致富。
(三)民族地区与个人协同发展是民族教育扶贫实现的本质
民族教育扶贫本质上是民族地区的扶贫脱贫与民族群众个人的扶贫脱贫的共同实现,是少数民族个人全面发展与民族地区社会全面发展的辩证统一。真正实现民族教育扶贫,必须做到两者的协同进步,以民族群众个人的发展带动民族地区的发展,以民族地区的发展带动民族群众个人的发展。
一方面,民族教育扶贫要以个人的发展推动民族地区的进步发展与团结统一。教育提升个人的素质与能力,不仅仅是要提升文化知识意义上的素质,也要提升民族地区生态保护、绿色发展与民族团结认同等多个方面的素质与能力。在生态保护方面,民族教育扶贫能够提升当地居民的环境保护意识,普及休牧、退耕、正确处理生活污水等方面的相关知识,让更多居民在“想保护生态”的意识之下,有“会保护生态”的行为行动,推动民族地区的生态环境保护和绿色发展。在民族团结认同方面,民族教育扶贫能够紧紧围绕“培养什么人、怎样培养人、为谁培养人”这一根本问题,培养和造就拥护中国共产党领导和我国社会主义制度、立志为中国特色社会主义奋斗终身的少数民族有用人才,紧抓德育教育和民族团结教育,切实提高思想政治教育的针对性、实效性,推动民族地区的社会发展和长治久安。
另一方面,民族教育扶贫要以民族地区的发展带动个人的发展,以人民作为发展的中心。首先,民族教育扶贫所带来的地区发展能够为个人发展创设良好的环境条件,改善地区文化环境,推动个人受教育水平的提升。其次,民族地区的发展为社会提供了更多的社会就业岗位,提高了个人实现横向与纵向社会流动的可能性,回应了人民期待,满足了人民的获得感与幸福感。最后,民族地区的发展实现了与外界更密切的接轨,不断推进城市化、社会化甚至全球化的进程,使更多元的文化能够相互交融、共同发展,推动了个人进一步开拓视野、丰富生活,为个人发展创造了更广阔的平台。
注释:
① 据国家统计局公布的第三次全国人口普查和第六次全国人口普查的公报数据统计得出。各种受教育程度的人口包括各类学校的毕业生、肄业生和在校生。
② 即基本实施九年义务教育和基本扫除青壮年文盲。
③据国家统计局公布的第六次全国人口普查的公报数据统计得出。
④ 课题组在本次研究中设计并发放了四个版本的调查问卷,通过对学生问卷的具体分析,得到了当地学生对教育援藏政策满意度的影响因素的相关数据,其中问卷上的所有问题选项均采用李克特五点。当地学生对援藏教师的满意度直接通过“我对援藏老师满意”的选项结果表示,将“非常同意”“同意”“不一定”三个选项归类为“满意”,将“不同意“”非常不同意”两个选项归类为“不满意”,作为回归分析的因变量。自变量为“新鲜方法”,问卷中的问题为“援藏老师在上课时,会运用一些新的方法,如:PPT、多媒体、小组合作学习、课外实践等”。“民族团结内容”,问卷中的问题为“援藏老师会在课堂上讲一些民族团结的内容”。“反对部分讲授的民族文化内容”,问卷中的问题为“援藏老师讲的某些民族文化的内容我并不赞同”“。语言隔阂”,问卷中的问题为“援藏老师不会说藏语,这让我不喜欢他/她”。通过SPSS 进行二元logistic 回归分析,选择自变量筛选方法为“向前LR”,得到相关数据。
参考文献:
[1]习近平在中国共产党第十九次全国代表大会上的报告[EB/OL].中国共产党新闻网,http://cpc.people.com.cn/n1/2017/1028/c64094-29613660.html,2017-10-28.
[2]习近平在中央扶贫开发工作会议上的讲话[EB/OL].中国共产党新闻网,http://theory.people.com.cn/n1/2017/0627/c40555-29364876.html,2015-11-27.
[3]朱伟珏.文化资本与人力资本——布迪厄文化资本理论的经济学意义[J].天津社会科学,2007,(03):84-89.
[4] P.Bourdieu,“The Form of Capital”,in J.G.Richardson(ed.),Handbook of Theory and Research for the Sociology of Education,New York,1989,p.243.
[5]石中英.知识转型与教育改革[M].北京:教育科学出版社,2001.326.
[6][法]P.布迪厄.J.-C.帕斯隆.再生产:一种教育系统理论的要点[M].邢克超译.北京:商务印书馆.2002.
[7]刘军豪,许锋华.教育扶贫:从“扶教育之贫”到“依靠教育扶贫”[J].中国人民大学必赢优惠y272net刊,2016,(02):44-53.
[8]李明生.建设西藏家门口的内地西藏班[J].世纪风采,2018,(10):45-47.
[9][美]兰德尔·柯林斯.文凭社会[M].刘冉译.北京:北京大学出版社.2018.
[10]习近平.携手消除贫困促进共同发展——在2015减贫与发展高层论坛的主旨演讲[N].人民日报,2015-10-17(001).
[11]袁利平,张欣鑫.教育扶贫何以可能——多学科视角下的教育扶贫及其实现[J].教育与经济,2018,(05):30-39.
责任编辑:吴燕君