为落实共青团中央、教育部、全国学联联合下发的《关于推动高校学生会(研究生会)深化改革的若干意见》,接受广大师生监督,现将我院(部、所、中心)研究生会改革情况公开如下:
一、改革自评表
组织名称: 必赢优惠y272net 研究生会





二、组织机构架构

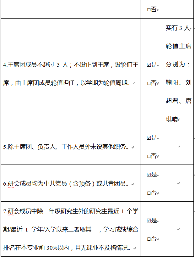
三、研究生会成员名单


四、主席团成员候选人产生办法及选举办法
(一)有意竞选研会主席团成员的研会工作人员填写并提交主席团候选人报名表。报名结束后,将报名名单进行公示。
(二)名单公示期结束后,全体研究生大会进行研究生会主席团成员选举工作,团委书记、本届主席团成员、各部门负责人、各年级学生代表主要参与。考察竞选者综合能力和素质、过往工作经验和应急事件处理方法等。
(三)竞聘结束后,全体研究生大会成员根据各候选人的综合表现进行匿名投票,差额选举产生新一届主席团成员。
五、研究生代表大会或全体研究生大会召开情况
时间:2021年1月12日
地点:说乎斋201报告厅
代表数量:中心研究生会分管教师、中心学生代表、及研究生会成员(共40余人)
宣传报道链接:http:/s/epc/xwdt/20210120/4379882.html
六、述职评议会召开情况
时间:2022年1月11日
地点:説乎斋106会议室
宣传报道链接:http:/s/epc/xwdt/20220115/4715962.html
现场照片:

